 |
Запись от zipua размещена 26.06.2015 в 17:39
#Нагревательная проволока, сплав #FeCrAl*#0Cr23Al5; предназначена для изготовления открытых нагревательных #спиралей.*
FeCrAl*0Cr23Al5*также известен как**#AlchromeD, #alloy815, #Resistohm135, #Stablohm812, #AlohromeDK, #Alferon901, #AlloyK, #AluchromY, #Gilphy135
Удельное сопротивление при*t=20C -*1.35*/m на 1mm2/m
Точка плавления...
|
Новичок
|
|
Просмотров 36532
Комментарии 0
|
 |
Запись от zipua размещена 28.05.2015 в 14:49
Регулируемый однополюсный термостат MMG, диапазон регулирования 50...320°C, 20А, 250В, капилляр 1.5м из нержавейки, с заземлением, без ручки.
Однополюсный капиллярный термостат MMG50-320 принадлежит модельному ряду терморегуляторов серии ''Classic''.
При достижении заданной...
|
Новичок
|
|
Просмотров 34667
Комментарии 0
|
 |
Запись от zipua размещена 27.05.2015 в 20:00
Трубчатый электрический нагревательный элемент блочного типа (#ТЭНБ) для #электрокотла отопительного, гайка латунная 2"
Блок ТЭНов применяется как мощный #нагреватель для #бытовых или #промышленных электрических отопительных #котлов , а также для промышленных #бойлеров...
|
Новичок
|
|
Просмотров 35411
Комментарии 0
|
 |
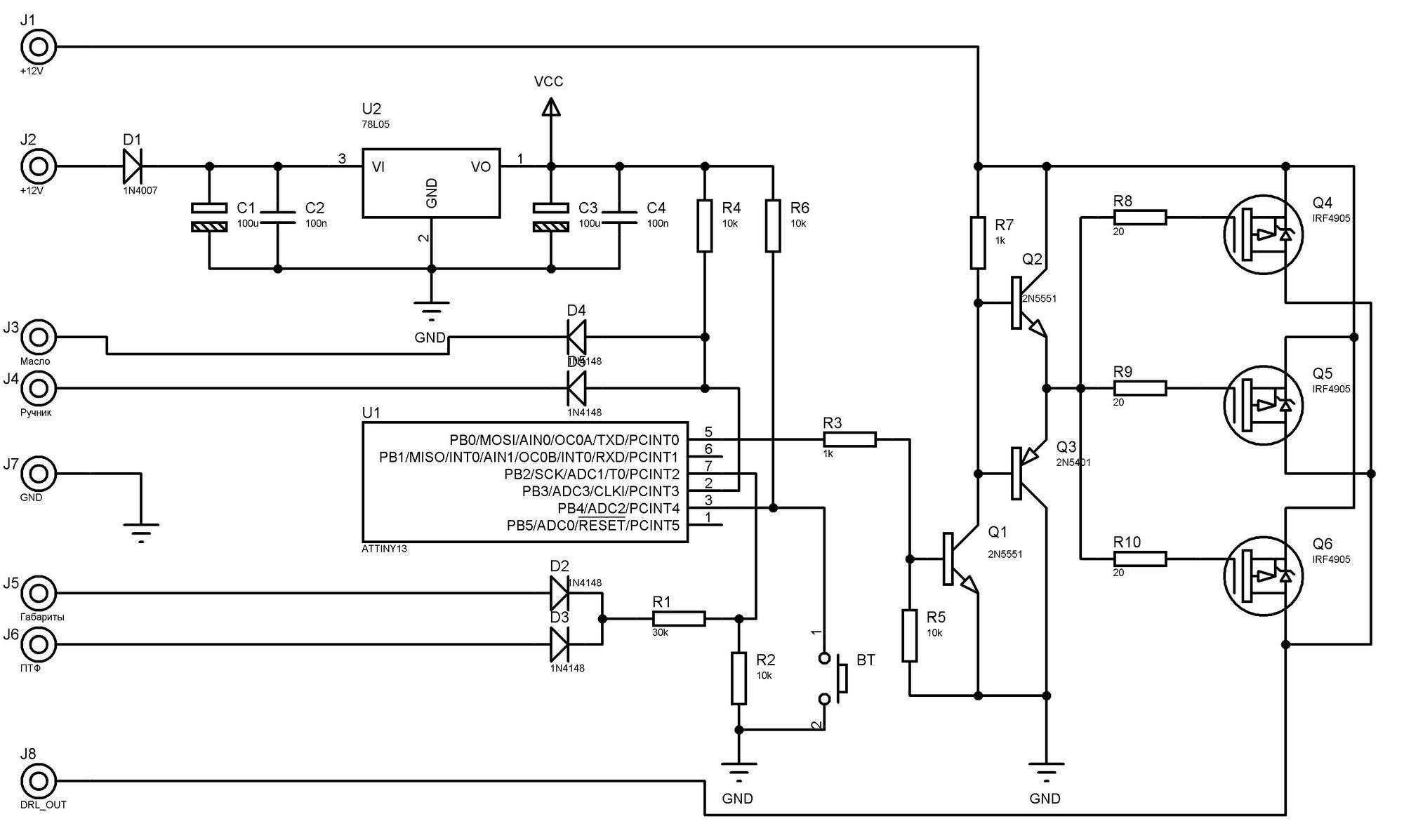
Запись от Vadzz размещена 15.05.2015 в 23:42
Обновил(-а) Vadzz 15.05.2015 в 23:52
Согласно ПДД от 2015 в Приднестровье (живу я тут  )в светлое время суток на всех движущихся автомобилях должны быть включены либо фары ближнего света, либо дневные ходовые огни (ДХО). Специальными ДХО оборудованы современные автомобили, многие устанавливают на свои автомобили...
|
Гуру
|
|
Просмотров 327625
Комментарии 6
|
 |
Запись от zipua размещена 30.04.2015 в 20:15
Тэн для Финской сауны

Нагревательный элемент для Финской сауны
габариты элемента 300 х 280 мм;
вывода 90мм вертикально вниз;
между выводами 42мм.
Код/модель: 111 212 / 0009
Номин. мощность:...
|
Новичок
|
|
Просмотров 24960
Комментарии 0
|
 |
Запись от zipua размещена 09.04.2015 в 13:26
TAS TW 300 75/85 (3412075, 3412034, 691663, WTH403AR)
Однофазный двухполярный стержневой биметаллический терморегулятор
применяемый совместно с ТЭНами для бытового накопительного водонагревателя (бойлера),
в частности — для ЭВН ARISTON, или ТЭНами для алюминиевого, стального или биметаллического...
|
Новичок
|
|
Просмотров 45842
Комментарии 0
|
 |
Запись от zipua размещена 28.12.2014 в 01:42
Блоки #ТЭНов - это конструкция, состоящая из нескольких отдельных электронагревателей, которые изолированы друг от друга электрически.
Корпус таких ТЭНов обычно сделан из стали углеродистой или из коррозийностойкой и жаропрочной.
Нагревательный же элемент,в свою...
|
Новичок
|
|
Просмотров 47510
Комментарии 0
|
 |
Запись от zipua размещена 21.12.2014 в 20:15
http://zipua.ucoz.ua Отопление, нагреватель, терморегулятор, тэн - ZipUA
|
Новичок
|
|
Просмотров 16904
Комментарии 0
|
 |
Запись от zipua размещена 29.09.2014 в 12:31
#Патронный электрический #нагреватель для #полотенцесушителей, #стальных, #алюминиевых и #медных #радиаторов.
Патронный электрический нагреватель для малых систем, таких как обогреватели ванных комнат, полотенцесушители или как элемент нагрева для стальных, алюминиевых...
|
Новичок
|
|
Просмотров 35543
Комментарии 0
|
 |
Запись от zipua размещена 29.09.2014 в 04:22
Тэны для радиаторов, из нержавеющей стальной трубы на латунной гайке 1 1/4 дюйма,
подходят для любых моделей радиаторов с монтажной резьбой 1 1/4 дюйма
Фланец: 1"1/4, материал - латунь
Нагревательный элемент: диаметр трубы тэны 8,5мм, толщина 0,70мм, материал - нержавеющая...
|
Новичок
|
|
Просмотров 37607
Комментарии 0
|
|
|