Контрактное производство электроники. Полный цикл работ

Микроконтроллерный инвертор

Страница 1 из 7
Banned
 
Регистрация: 14.06.2018
Сообщений: 488
Репутация: 21
41 28
25 2
 
08.12.2018 18:19 #1
Просматривая просторы нета ... наткнулся на схемку инвертора на пике 628 ... модифицированная синусоида ...

https://www.rlocman.ru/forum/attachm...1&d=1544282198

И тут наткнулся на родном сайте на чуть ли не чистую синусоиду .. только проэкт как-то подиздох ...

https://www.rlocman.ru/forum/showpos...8&postcount=43

Так что лучше ... ?
Изображения
Тип файла: jpg 500w_PIC_Modified_Sine_Wave_Inverter.jpg (60.7 Кб, 0 просмотров)
Оценка
КОМПЭЛ продолжает серию публикаций об аналого-цифровых преобразователях азиатских производителей. В этом выпуске – АЦП с низкой разрешающей способностью: почему они востребованы несмотря на наличие встроенных 10-битных преобразователей в МК, какие модели пользуются спросом и как их можно использовать в качестве прямой (Pin-to-Pin) и функционально эквивалентной замены западным аналогам – в ряде случаев даже с улучшенными характеристиками.
Banned
 
Регистрация: 14.06.2018
Сообщений: 488
Репутация: 21
41 28
25 2
 
08.12.2018 18:25 #2
Чтобы не ограничиваться логическими полевиками ... на проэкте преобразователя с пиком 675 ... нашёл вроде неплохую схему драйвера для 50 Гц ...

Можно думаю его и к синусоиде прикрутить ? И получить что-то поболее 30 ватт !

http://forum.cxem.net/index.php?/top...%B5-pic12f675/

https://www.rlocman.ru/forum/attachm...1&d=1544282685
Изображения
Тип файла: jpg КЛЮЧ НА 50 ГЦ.jpg (36.7 Кб, 0 просмотров)
Оценка
Светодиодные драйверы серий XLG/ ELG/HLG MEAN WELL предназначены для самых разных задач – от уличного и архитектурного освещения до промышленных и рекламных установок. Все три линейки объединяют герметичный металлический корпус (степень защиты не ниже IP65/67), стабильная работа при экстремальных температурах (вплоть до –40 °C) и комплекс встроенных защит: от короткого замыкания, перегрузки, перенапряжения и перегрева. Во всех семействах есть возможность выбора диммируемых моделей по принятым в световой отрасли интерфейсам управления. Посмотреть ассортимент
Гуру
 
Регистрация: 28.06.2012
Сообщений: 5,166
Репутация: 1267
1,413 147
483 1
 
08.12.2018 18:28 #3
Цитата:
Сообщение от Braen
Так что лучше ... ?
Лучше купить готовое. Силовая электроника - это не та область, в которую можно влезть 'нахрапом'. Не имея знаний и опыта, вы даже смонтировать такое устройство корректно не сможете.
Я уже вообще молчу о том, что этот самый ПИК может зависнуть в самый неподходящий момент, и тогда фейерверк обеспечен.
Оценка
Керамические конденсаторы – одни из самых массовых и востребованных электронных компонентов, занимающих первое место по количеству строк в спецификациях большинства электронных изделий. Компания КОМПЭЛ поддерживает постоянный складской запас многослойных керамических конденсаторов (MLCC). В ассортименте – более 4000 уникальных наименований общим объёмом свыше 650 млн штук от ведущих производителей Азии, включая крупнейшие китайские бренды CCTC и Fenghua, а также таких мировых лидеров, как Yageo, Murata, Samsung и TDK.
Banned
 
Регистрация: 14.06.2018
Сообщений: 488
Репутация: 21
41 28
25 2
 
08.12.2018 18:39 #4
Мне не нужны пустопорожние угрозы ... мне нужен диалог ...

Если бы было всё так страшно ... ничего на пиках не паялось бы ...

Например 675 ... у меня в стиралке больше года наверное трудится ...

Игорь Коваль ... ВЫ создали шесть обзорных тем ... а нафлудили в нескольких сотнях ...

ДАВАЙТЕ КТО ПОФЛУДИТЬ ... ПОПУГАТЬ ... ГУЛЯЙТЕ МИМО !!!???
Последний раз редактировалось Braen; 08.12.2018 в 18:44.
Оценка
Banned
 
Регистрация: 14.06.2018
Сообщений: 488
Репутация: 21
41 28
25 2
 
08.12.2018 18:53 #5
Получается тут все за этим собрались ?

Ответить некому ? ...
Оценка
Banned
 
Регистрация: 14.06.2018
Сообщений: 488
Репутация: 21
41 28
25 2
 
08.12.2018 19:06 #6
Есть проэкты и на Ардуино ... и никто не боится строить ...

https://www.homemadecircuitsprojects...rter-with.html
Оценка
Banned
 
Регистрация: 21.04.2012
Адрес: южнее Дуная
Сообщений: 4,311
Репутация: 419
500 351
141 0
 
08.12.2018 20:02 #7
Цитата:
Сообщение от Braen
... Так что лучше ... ?
Моцарт, опять музицируете ?!?! Токато или фугу ?

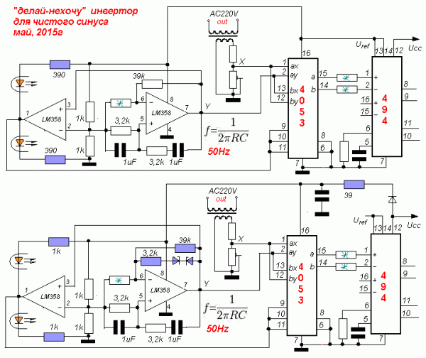
https://www.rlocman.ru/forum/picture...&pictureid=690
https://www.rlocman.ru/forum/picture...&pictureid=621
https://www.rlocman.ru/forum/picture...&pictureid=507
Общий план...
https://www.rlocman.ru/forum/picture...&pictureid=409
Последний раз редактировалось hrpankov; 08.12.2018 в 20:07.
Оценка
Banned
 
Регистрация: 14.06.2018
Сообщений: 488
Репутация: 21
41 28
25 2
 
08.12.2018 20:20 #8
Друже hrpankov ... ... видел я ваши схемы ... и если бы вы не были таким же ценителем ракии как и я ... я бы вас отослал сразу же ... к названиям темы и изречениям в предидущих постах ... с просьбой пройти мимо ...

Музицирование же посредством только правой руки с вдохновлением третьей ссылки ...

меня пока что обходит стороной ... справляюсь без рук ещё знаете ли ...

Всего доброго ... ОТБИВАЙТЕ ТОКАТТО БЕЗ НАС !!!
Оценка
Гуру
 
Регистрация: 28.06.2012
Сообщений: 5,166
Репутация: 1267
1,413 147
483 1
 
09.12.2018 00:50 #9
Цитата:
Сообщение от Braen
Игорь Коваль ... ВЫ создали шесть обзорных тем ... а нафлудили в нескольких сотнях ...
Так это не флуд, это правда. Ну, видел я такое решение, раза два в жизни, лет 15-20 назад. Так была сделана пара дешевых UPS - МК общего назначения, вроде ПИКа, напрямую управляли силовыми ключами. Но почему-то все нормальные UPS сделаны по-другому - ключами управляет спец. ИС. Как вы думаете, почему ?
А схема ваша имеет какое-то право на жизнь, но это жесткий экстрим, оправданный только крайним безденежьем. Если оного не наблюдается, то от подобных схем лучше держаться подальше ...
Оценка
Эксперт
 
Регистрация: 27.09.2010
Сообщений: 3,060
Репутация: 890
1,430 148
541 265
 
09.12.2018 10:08 #10
Цитата:
Сообщение от Braen
Получается тут все за этим собрались ?
- это значит, что кроме тебя никому ЭТО не интересно.
Оценка
Ответ
Страница 1 из 7
Ваши права в разделе
Вы не можете создавать новые темы
Вы не можете отвечать в темах
Вы не можете прикреплять вложения
Вы не можете редактировать свои сообщения

BB коды Вкл.
Смайлы Вкл.
[IMG] код Вкл.
HTML код Выкл.

Быстрый переход
ТМ Электроникс. Электронные компоненты и приборы. Скидки, кэшбэк и бесплатная доставка
Часовой пояс GMT +3, время: 12:04.
Обратная связь РадиоЛоцман Вверх