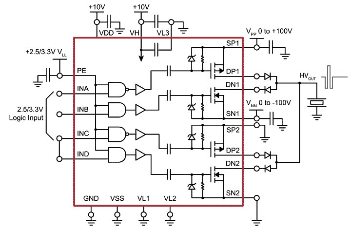
Supertex предлагает новые микросхемы высоковольтных быстродействующих ультразвуковых импульсных генераторов HV7360 и HV7361 с быстрым возвратом выходов к нулю. Микросхемы разработаны для медицинских приборов ультразвуковой диагностики как компактная альтернатива дискретным решениям на комплементарных парах транзисторов и драйверах. В 22-выводном корпусе LFGA размером 5 × 7 мм интегрированы схемы интерфейсной логики, трансляторы уровня, драйверы затворов и выходные каскады на высоковольтных P- и N-канальных MOSFET транзисторах. Микросхема HV7361 отличается наличием встроенного переключателя передача/прием.

Точность согласования каналов для обеих микросхем не хуже 2.0 нс, максимальная рабочая частота равна 35 МГц, а втекающий и вытекающий выходной токи могут достигать ±2.5 А при размахе напряжения до ±100 В. Внутренняя топология с непосредственными связями по переменному току не только позволила отказаться от двух плавающих источников напряжения, но и намного упростила конструирование печатной платы.
Типовая схема включения

HV7360 и HV7361 выпускаются в 22-выводных корпусах LFGA и имеют полные обозначения HV7360LA-G и HV7361LA-G. Микросхемы соответствуют требованиям директивы RoHS. Образцы HV7361LA-G могут поставляться с склада. Срок поставки – 4…6 недель. В партиях из 1000 приборов HV7360LA-G продаются по цене $4.40 за штуку, а HV7361LA-G – за $5.09.



Купить HV7360 на РадиоЛоцман.Цены


