Усовершенствованное устройство поддерживает комплексное обнаружение неисправностей для упрощения разработки схемы
Toshiba Electronics Europe анонсировала новый драйвер затворов IGBT/MOSFET с набором дополнительных функций. Микросхема TLP5231 упростит задачи разработки широкого спектра приложений, включая промышленные инверторы, источники бесперебойного питания, стабилизаторы напряжения для солнечной энергетики и драйверы двигателей.

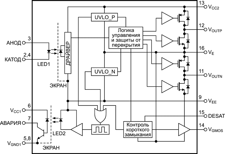
Преддрайвер микросхемы TLP5231 имеет пару выходов, предназначенных для управления внешними p- и n-канальными MOSFET, используемыми в качестве усилителей тока. Это обеспечивает широкий диапазон выбора MOSFET с различными допустимыми токами и означает, что размах сигналов, управляющих затворами IGBT, может достигать напряжений шин питания. Драйвер может отдавать и принимать пиковые токи до 2.5 А и непрерывные токи до 1.0 А.
В устройстве реализовано обнаружение перегрузки по току, основанное на измерении напряжения насыщения коллектор-эмиттер, а также блокировка при повышенном напряжении (UVLO). Оба события индицируются аварийным сигналом, выводимым на выход с открытым коллектором на первичной стороне. Эти возможности отсутствовали в существующих продуктах (таких как TLP5214 и TLP5214A) и их добавление в TLP5231 значительно облегчает процесс разработки схемы драйвера затворов.
![]() |
| Внутренняя схема TLP5231. |
Кроме того, схема измерения напряжения насыщения с помощью внешнего n-канального MOSFET может управлять временем плавного выключения после обнаружения токовой перегрузки. Задержки распространения (как при переходе из низкого уровня в высокий, так и из высокого в низкий) составляют всего 100 нс.
Несмотря на крошечный корпус SO16L для поверхностного монтажа, в котором размещается TLP5231, напряжение изоляции прибора составляет 5000 В с.к.з., а толщина внутренней изоляции превышает 0.4 мм. Расстояния утечки по корпусу и между выводами составляют не менее 8.0 мм, делая прибор пригодным для использования в приложениях, критических с точки зрения безопасности.
Начались поставки нового устройства заказчикам.




Купить TLP5231 на РадиоЛоцман.Цены


