|
Jack G. Ganssle
Embedded Systems Design
64-разрядные ЦП и архитектура VLIW (очень длинные машинные команды) рассчитаны на переработку огромных объемов данных, поступающих по широким параллельным шинам. Современные процессоры настолько быстры, и настолько прожорливо поедают данные, что разработчикам чипов приходится идти на невероятные хитрости, чтобы с максимальной скоростью обрабатывать отдельные биты. Но когда-то узкая шина данных считалась конкурентным преимуществом.
Микросхема однобитного ЦП MC14500 разработавшей ее компанией Motorola была названа «Industrial Control Unit» – промышленный элемент управления. В справочных данных на эту микросхему есть интригующее утверждение: «Если вычисления преобладают над управлением, предпочтительнее многоразрядные процессоры. Если же основная задача заключается в принятии решений и управлении, отличным выбором будут однобитные машины».

Сейчас уже сложно сказать, когда именно чип появился на рынке, но первый релиз технического описания датирован 1977 годом. Третий был выпущен в 1994 году, так что эти необычные устройства действительно пользовались определенным успехом. По слухам, микросхемы использовались в системах кондиционирования воздуха и, в ограниченных масштабах, в схемах электроавтоматики.
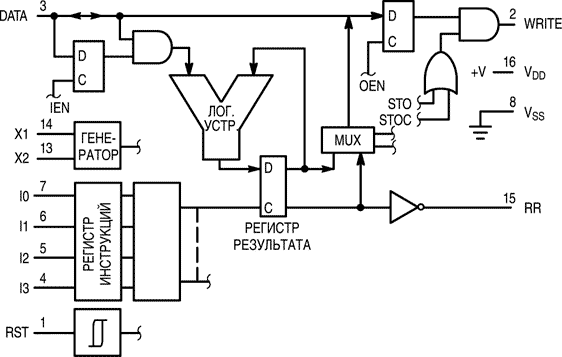
Это был очень ранний образец Гарвардской архитектуры с двумя шинами: 4-разрядной шиной для инструкций и однобитной для данных. И, хотя термин «однобитный», сам по себе, вполне имеет право на существование, устройство было каким-то шизофреническим.
Среди 16 инструкций MC14500 не было ни одной арифметической. Ни сложения, ни вычитания, ни чего-либо еще. Вместо этого было несколько простых команд загрузки и выгрузки, логические «И» и «ИЛИ», команда перехода, условный пропуск и несколько инструкций для управления «железом». (Правда, арифметические вычисления можно выполнять с помощью только логических команд).
Схема имела единственный регистр – Регистр результата, длина которого, как нетрудно догадаться, составляла 1 бит.
У этой странной микросхемы не было даже программного счетчика. Разработчикам предлагалось реализовать его на внешних по отношению к ЦП схемах. Его ширина была… Ну, в общем такой, какой хотел ее сделать конструктор.
![]() |
| Блок-схема MC14500B |
В таком случае возникает неизбежный вопрос: «А как же работала команда перехода?». Это зависело исключительно от разработчика схемы. Команда разрешения выхода OEN (Output Enabling) позволяла заблокировать любые изменения на выходе данных. В конце цикла можно было вставить команду OEN и позволить машине выполнить любую инструкцию, которая останется до смены адреса. Это и была команда перехода, которая, фактически, просто переключала выходной бит.
Предполагалось, что разработчик должен использовать это переключение для чего-нибудь полезного, например, для загрузки в программный счетчик некоторого адреса.
Кое-кто по этому поводу высказывал предположение, что «ребята из Motorola накурились чего-то запрещенного».







