Shenler: реле, интерфейсные модули
РадиоЛоцман - Все об электронике

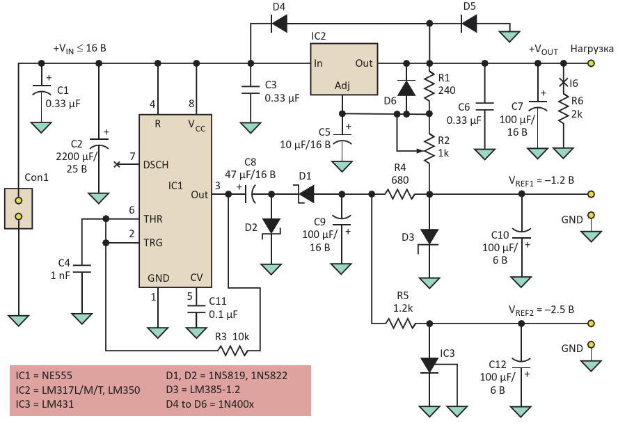
В ситуациях, когда напряжение шины питания положительно и ограничено, подход с использованием резисторов является альтернативой активным методам, показанным на Рисунке 1

АвторыPetre Petrov
Основной документСтатья «Понижение выходного напряжения LDO до 0 В»
ОписаниеРисунок 2
Формат / Размер файлаPDF / 93 Кб
Язык документарусский

В ситуациях, когда напряжение шины питания положительно и ограничено, подход с использованием резисторов является альтернативой активным методам, показанным на Рисунке 1

Популярные АЦП с низкой разрешающей способностью

Другие материалы из основного документа

ТМ Электроникс. Электронные компоненты и приборы. Скидки, кэшбэк и бесплатная доставка