Shenler: реле, интерфейсные модули
РадиоЛоцман - Все об электронике

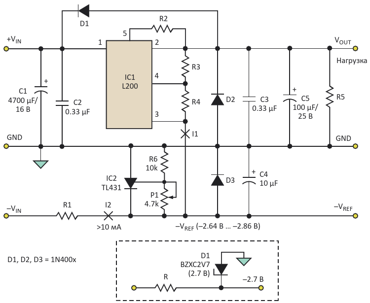
В схеме с регулируемым стабилизатором, таким как L200, шунтовой стабилизатор действует как активный редуктор напряжения, в то время как потенциометр позволяет точно установить желаемое значение напряжения

АвторыPetre Petrov
Основной документСтатья «Понижение выходного напряжения LDO до 0 В»
ОписаниеРисунок 3
Формат / Размер файлаPDF / 37 Кб
Язык документарусский

В схеме с регулируемым стабилизатором, таким как L200, шунтовой стабилизатор действует как активный редуктор напряжения, в то время как потенциометр позволяет точно установить желаемое значение напряжения

AC-DC источники питания Mean Well на DIN рейку

Другие материалы из основного документа

ТМ Электроникс. Электронные компоненты и приборы. Скидки, кэшбэк и бесплатная доставка