Помощь в переводе проектов на ПЛИС азиатских брендов
РадиоЛоцман - Все об электронике

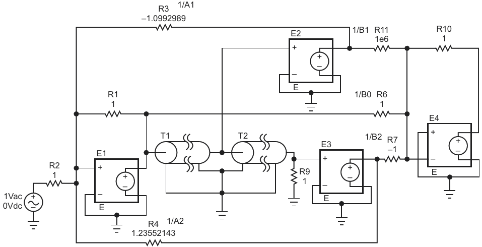
В схеме PSpice управляемые напряжением источники напряжения E1 и E2 моделируют повторители напряжения, а источники напряжения E3, E4 и подключенные к ним резисторы моделируют сумматоры

АвторыDavid Báez-López
Основной документСтатья «Линии передачи моделируют цифровые фильтры в PSpice»
ОписаниеРисунок 2
Формат / Размер файлаPDF / 15 Кб
Язык документарусский

В схеме PSpice управляемые напряжением источники напряжения E1 и E2 моделируют повторители напряжения, а источники напряжения E3, E4 и подключенные к ним резисторы моделируют сумматоры

АЦП азиатских производителей. Часть 3. Многоканальные АЦП с синхронной выборкой

Другие материалы из основного документа

ТМ Электроникс. Электронные компоненты и приборы. Скидки, кэшбэк и бесплатная доставка