AC-DC и DC-DC преобразователи напряжения Top Power на складе ЭЛТЕХ
РадиоЛоцман - Все об электронике

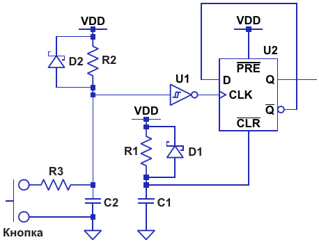
U1 - это инвертор с триггером Шмитта, а U2 - D-триггер. Диоды - малосигнальные диоды Шоттки. Нормальное состояние кнопки разомкнутое. Номиналы резисторов и конденсаторов обсуждаются в тексте

АвторыChristopher Paul
Основной документСтатья «Разработка еще одной схемы «нажал - включил, нажал - выключил»»
ОписаниеРисунок 1
Формат / Размер файлаPDF / 11 Кб
Язык документарусский

U1 - это инвертор с триггером Шмитта, а U2 - D-триггер Диоды - малосигнальные диоды Шоттки Нормальное состояние кнопки разомкнутое Номиналы резисторов и конденсаторов обсуждаются в тексте

Многослойные керамические конденсаторы от лидеров азиатского рынка

Другие материалы из основного документа

ТМ Электроникс. Электронные компоненты и приборы. Скидки, кэшбэк и бесплатная доставка