Новости
Статьи
Библио
Схемы
Datasheets
Сайты
Приборы
Цены
Форум
Еще
Новости
Статьи
Библио
Datasheets
Сайты
Приборы
Подписка на обновления
Журнал «РадиоЛоцман»
Авторы
Datasheet.ru
Объявления
О РадиоЛоцмане
Авторам
Вакансии
Сотрудничество
Реклама
Контакты
en - English
Поиск
Подразделы
Arduino
Авто
Автозвук
Автоматика
Аналог. схемы
Антенны
Аудио
Безопасность
Беспроводные
Бытовая
Ветроэнер-ка
Видео
Видеокамеры
Вред.рецепты
Встраиваемые системы
Высоковольт.
Генераторы
ИИ
Игры
Измерения
Инстр. и тех.
Интерфейсы
История электроники
Квантовые компьютеры
Компьютеры и
Лазер
Медицина
Мониторы
Музыка
Начинающим
Обработка сигналов, фильтры
Перс.технолог
Печат.платы
Питание
Применение МК
Р/у модели
Радио
Радиолокация
Ретро
Робототехника
САПР и ПО
Светотехника
Сети
Силовая эл-ка
Солнечная эн.
Сотовая связь
Спутник.обор.
ТВ
Телефон
Теория
Ук.применению
Усилители
Фотоника
Цифровые
Производители
Схемы
Микросхема LM386 может использоваться …
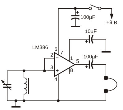
Микросхема LM386 может использоваться как настраиваемый радиочастотный приемник
Авторы
Martyn Mckinney
Основной документ
Статья «
Схемы радиоприемников на основе аудиоусилителя LM386
»
Описание
Рисунок 2
Формат / Размер файла
PDF
/
18 Кб
Язык документа
русский
Скачать PDF
Другие материалы из основного документа
Статья «
Схемы радиоприемников на основе аудиоусилителя LM386
»
Рисунок 1. Схема из технического описания микросхемы LM386 компании Texas Instruments
Рисунок 2. Микросхема LM386 может использоваться как настраиваемый радиочастотный приемник
Рисунок 3. Эта зависимость усиления от частоты взята из документации Texas Instruments на микросхему LM386
Рисунок 4. Эта схема показывает, как использовать LM386 в качестве средневолнового регенеративного приемника
Рисунок 5. Схема из технического описания микросхемы LM386 компании Texas Instruments
Рисунок 6. Коротковолновые регенеративные приемники на основе LM386, использующие большое усиление микросхемы и способность детектирования огибающей радиочастотного сигнала
Хотите получать уведомления о выходе новых материалов на сайте?
Подпишитесь на рассылку!
Срезы
Измерения
Микроконтроллеры
Силовая Электроника
Электронные компоненты
Ремонт техники
Подписка на обновления
Журнал «РадиоЛоцман»
Реклама
Размещение прайс листов
Контакты