AC-DC и DC-DC преобразователи напряжения Top Power на складе ЭЛТЕХ

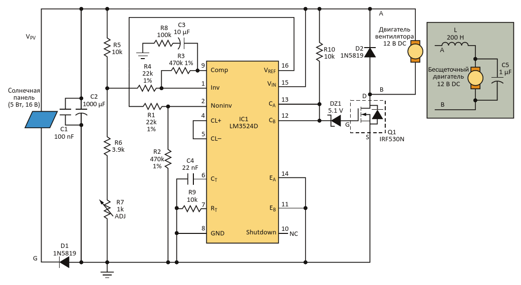
Ядром схемы, реализующей слежение за точкой максимальной мощности, служит микросхема широтно-импульсного модулятора, регулирующая не выходное, а входное напряжение

АвторыAbhijeet Deshpande
Основной документСтатья «Слежение за точкой максимальной мощности фотоэлектрической панели оптимизирует драйвер вентилятора»
ОписаниеРисунок 3
Формат / Размер файлаPDF / 45 Кб
Язык документарусский

Ядром схемы, реализующей слежение за точкой максимальной мощности, служит микросхема широтно-импульсного модулятора, регулирующая не выходное, а входное напряжение

Эффективные решения на базе SiC: новые возможности для российской электроники

Другие материалы из основного документа

ТМ Электроникс. Электронные компоненты и приборы. Скидки, кэшбэк и бесплатная доставка