Новости
Статьи
Библио
Схемы
Datasheets
Сайты
Приборы
Цены
Форум
Еще
Новости
Статьи
Библио
Datasheets
Сайты
Приборы
Подписка на обновления
Журнал «РадиоЛоцман»
Авторы
Datasheet.ru
Объявления
О РадиоЛоцмане
Авторам
Вакансии
Сотрудничество
Реклама
Контакты
en - English
Поиск
Подразделы
Arduino
Авто
Автозвук
Автоматика
Аналог. схемы
Аудио
Безопасность
Беспроводные
Бытовая
Ветроэнер-ка
Видео
Видеокамеры
Вред.рецепты
Высоковольт.
Генераторы
ИИ
Игры
Измерения
Инстр. и тех.
Интерфейсы
История электроники
Квантовые компьютеры
Компьютеры и
Лазер
Медицина
Мониторы
Музыка
Начинающим
Обработка сигналов, фильтры
Перс.технолог
Печат.платы
Питание
Платформы
Применение МК
Р/у модели
Радио
Радиолокация
Ретро
Робототехника
САПР и ПО
Светотехника
Сети
Силовая эл-ка
Солнечная эн.
Сотовая связь
Спутник.обор.
ТВ
Телефон
Теория
Ук.применению
Усилители
Фотоника
Цифровые
Производители
Схемы
Управляя коэффициентом заполнения импульсов …
Управляя коэффициентом заполнения импульсов генератора на триггере Шмитта, можно получить 32 уровня яркости светодиодного дисплея
Авторы
Jerry Wasinger
Основной документ
Статья «
Для управления яркостью светодиодов требуются всего две линии
»
Описание
Рисунок 1
Формат / Размер файла
PDF
/
55 Кб
Язык документа
русский
Скачать PDF
Другие материалы из основного документа
Статья «
Для управления яркостью светодиодов требуются всего две линии
»
Рисунок 1. Управляя коэффициентом заполнения импульсов генератора на триггере Шмитта, можно получить 32 уровня яркости светодиодного дисплея
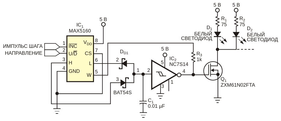
Рисунок 2. Коэффициентом заполнения импульсов генератора на триггере Шмитта управляет цифровой потенциометр MAX5160
Рисунок 3. Коэффициент заполнения импульсов генератора на триггере Шмитта является линейной функцией положения движка потенциометра.
Рисунок 4. Частота также зависит от положения движка, но не влияет на характеристики схемы
Хотите получать уведомления о выходе новых материалов на сайте?
Подпишитесь на рассылку!
Срезы
Измерения
Микроконтроллеры
Силовая Электроника
Электронные компоненты
Ремонт техники
Подписка на обновления
Журнал «РадиоЛоцман»
Реклама
Размещение прайс листов
Контакты