AC-DC и DC-DC преобразователи напряжения Top Power на складе ЭЛТЕХ

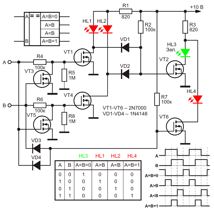
Электрическая схема аналитического цифрового компаратора, выполненного на дискретных элементах, его условное обозначение, таблица истинности, а также диаграмма сигналов на входах и выходах

АвторыМихаил Шустов
Основной документСтатья «Аналитические цифровые компараторы»
ОписаниеРисунок 1
Формат / Размер файлаPDF / 35 Кб
Язык документарусский

Электрическая схема аналитического цифрового компаратора, выполненного на дискретных элементах, его условное обозначение, таблица истинности, а также диаграмма сигналов на входах и выходах

Многослойные керамические конденсаторы от лидеров азиатского рынка

Другие материалы из основного документа

ТМ Электроникс. Электронные компоненты и приборы. Скидки, кэшбэк и бесплатная доставка