Контрактное производство и проектные поставки для российских производителей электроники

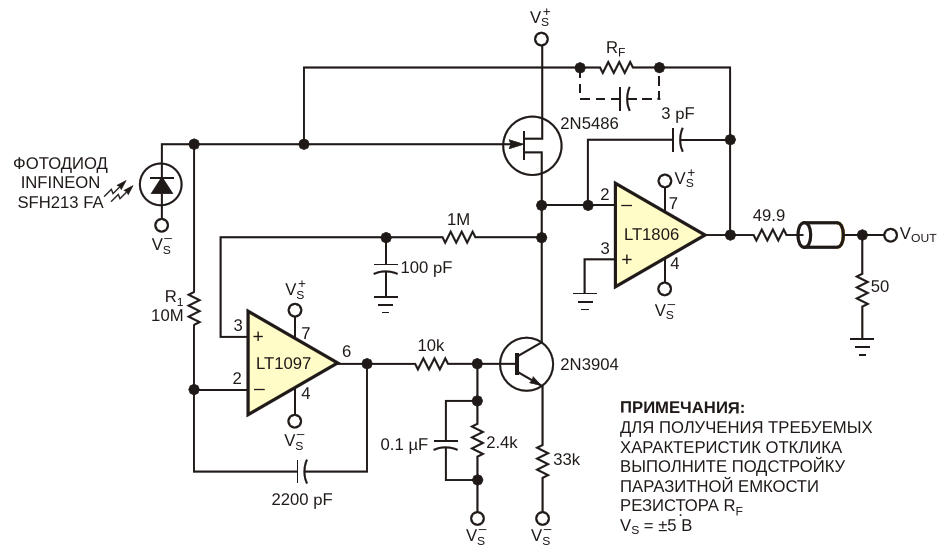
Для смещения характеристики JFET в этом быстродействующем усилителе тока светодиода с большим коэффициентом усиления используется схема, показанная на Рисунке 1

АвторыGlen Brisebois
Основной документСтатья «Операционный усилитель делает повторяемыми схемы с полевыми транзисторами»
ОписаниеРисунок 2
Формат / Размер файлаPDF / 37 Кб
Язык документарусский

Для смещения характеристики JFET в этом быстродействующем усилителе тока светодиода с большим коэффициентом усиления используется схема, показанная на Рисунке 1

MAX13487 от JSMICRO – трансивер RS-485 с автоматическим определением направления передачи

Другие материалы из основного документа

ТМ Электроникс. Электронные компоненты и приборы. Скидки, кэшбэк и бесплатная доставка