Контрактное производство электроники. Полный цикл работ

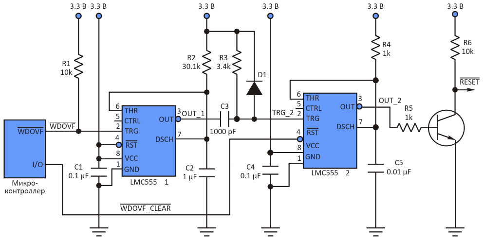
Первый таймер LMC555 запускается сигналом переполнения сторожевого таймера микроконтроллера и обеспечивает задержку сброса. Второй LMC555 позволяет микропрограмме запретить готовящийся аппаратный сброс

АвторыKen Turocy
Основной документСтатья «Таймеры LMC555 задерживают сигнал аппаратного сброса для сбора отладочных данных»
ОписаниеРисунок 1
Формат / Размер файлаPDF / 38 Кб
Язык документарусский

Первый таймер LMC555 запускается сигналом переполнения сторожевого таймера микроконтроллера и обеспечивает задержку сброса Второй LMC555 позволяет микропрограмме запретить готовящийся аппаратный сброс

Многослойные керамические конденсаторы от лидеров азиатского рынка

Другие материалы из основного документа

ТМ Электроникс. Электронные компоненты и приборы. Скидки, кэшбэк и бесплатная доставка