AC-DC и DC-DC преобразователи напряжения Top Power на складе ЭЛТЕХ

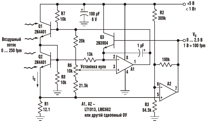
В схеме, объединившей идеи, предложенные в двух более ранних статьях, реализован простой линеаризованный термоанемометр. Это надежное и энергоэффективное устройство с компенсацией температуры окружающей среды

АвторыStephen Woodward
Основной документСтатья «Простой анемометр на основе последовательной пары транзисторов»
ОписаниеРисунок 1
Формат / Размер файлаPDF / 32 Кб
Язык документарусский

В схеме, объединившей идеи, предложенные в двух более ранних статьях, реализован простой линеаризованный термоанемометр Это надежное и энергоэффективное устройство с компенсацией температуры окружающей среды

Популярные АЦП с низкой разрешающей способностью

Другие материалы из основного документа

ТМ Электроникс. Электронные компоненты и приборы. Скидки, кэшбэк и бесплатная доставка