Новости
Статьи
Библио
Схемы
Datasheets
Сайты
Приборы
Цены
Форум
Еще
Новости
Статьи
Библио
Datasheets
Сайты
Приборы
Подписка на обновления
Журнал «РадиоЛоцман»
Авторы
Datasheet.ru
Объявления
О РадиоЛоцмане
Авторам
Вакансии
Сотрудничество
Реклама
Контакты
en - English
Поиск
Подразделы
Arduino
Авто
Автозвук
Автоматика
Аналог. схемы
Аудио
Безопасность
Беспроводные
Бытовая
Ветроэнер-ка
Видео
Видеокамеры
Вред.рецепты
Высоковольт.
Генераторы
ИИ
Игры
Измерения
Инстр. и тех.
Интерфейсы
История электроники
Квантовые компьютеры
Компьютеры и
Лазер
Медицина
Мониторы
Музыка
Начинающим
Обработка сигналов, фильтры
Перс.технолог
Печат.платы
Питание
Платформы
Применение МК
Р/у модели
Радио
Радиолокация
Ретро
Робототехника
САПР и ПО
Светотехника
Сети
Силовая эл-ка
Солнечная эн.
Сотовая связь
Спутник.обор.
ТВ
Телефон
Теория
Ук.применению
Усилители
Фотоника
Цифровые
Производители
Схемы
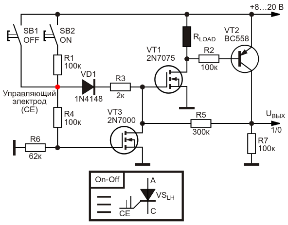
Электрическая схема двухпорогового LH-тиристора, …
Электрическая схема двухпорогового LH-тиристора, полностью выполненного на транзисторах, и способ его управления по двухпроводной линии
Авторы
Михаил Шустов - Томск
Основной документ
Статья «
Двухпороговые тиристоры ON/OFF, переключаемые по уровню входного сигнала
»
Описание
Рисунок 3
Формат / Размер файла
PDF
/
22 Кб
Язык документа
русский
Скачать PDF
Другие материалы из основного документа
Статья «
Двухпороговые тиристоры ON/OFF, переключаемые по уровню входного сигнала
»
Рисунок 1. Электрическая схема двухпорогового LH-тиристора
Рисунок 2. Электрическая схема двухпорогового HL-тиристора
Рисунок 3. Электрическая схема двухпорогового LH-тиристора, полностью выполненного на транзисторах, и способ его управления по двухпроводной линии
Рисунок 4. Электрическая схема двухпорогового HL-тиристора, полностью выполненного на транзисторах
Рисунок 5. Двуханодный MOSFET LH-тиристор с двухпороговым управлением. (Рисунок по сравнению с оригиналом статьи изменен автором)
Рисунок 6. Примеры управления работой двухпорогового LH-тиристора (слева) и HL-тиристора (справа)
Рисунок 7. Использование двухпорогового LH- или HL-тиристора в качестве классического однопорогового т иристора
Рисунок 8. Таймер на основе LH-тиристора и динамика электрических процессов, иллюстрирующая его работу
Рисунок 9. Динамика электрических процессов, когда на входе двухпорогового LH-тиристора (слева) и HL-тиристора (справа) напряжение U
ВХ
линейно возрастает
Хотите получать уведомления о выходе новых материалов на сайте?
Подпишитесь на рассылку!
Срезы
Измерения
Микроконтроллеры
Силовая Электроника
Электронные компоненты
Ремонт техники
Подписка на обновления
Журнал «РадиоЛоцман»
Реклама
Размещение прайс листов
Контакты