Контрактное производство и проектные поставки для российских производителей электроники

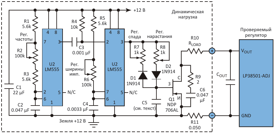
Этот электронный тестер переходных процессов в нагрузке позволяет пользователям изменять как частоту, так и длительность импульсов, управляющих током нагрузки. Также имеется возможность управления скоростью изменения тока нагрузки

АвторыChester Simpson
Основной документСтатья «Динамическая электронная нагрузка с регулируемой скоростью нарастания»
ОписаниеРисунок 1
Формат / Размер файлаPDF / 48 Кб
Язык документарусский

Этот электронный тестер переходных процессов в нагрузке позволяет пользователям изменять как частоту, так и длительность импульсов, управляющих током нагрузки Также имеется возможность управления скоростью изменения тока нагрузки

Многослойные керамические конденсаторы от лидеров азиатского рынка

Другие материалы из основного документа

ТМ Электроникс. Электронные компоненты и приборы. Скидки, кэшбэк и бесплатная доставка