AC-DC и DC-DC преобразователи напряжения Top Power на складе ЭЛТЕХ

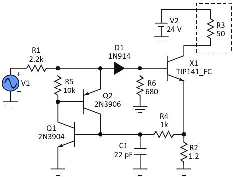
В этой схеме поимпульсного ограничения тока для управления резистивным нагревательным элементом используется сигнал ШИМ, обеспечивающий тепловую мощность, прямо и линейно пропорциональную коэффициенту заполнения управляющих импульсов

АвторыJames Henden
Основной документСтатья «Управление резистивным нагревательным элементом не создает помех системе»
ОписаниеРисунок 1
Формат / Размер файлаPDF / 19 Кб
Язык документарусский

В этой схеме поимпульсного ограничения тока для управления резистивным нагревательным элементом используется сигнал ШИМ, обеспечивающий тепловую мощность, прямо и линейно пропорциональную коэффициенту заполнения управляющих импульсов

Многослойные керамические конденсаторы от лидеров азиатского рынка

Другие материалы из основного документа

ТМ Электроникс. Электронные компоненты и приборы. Скидки, кэшбэк и бесплатная доставка