Shenler: реле, интерфейсные модули

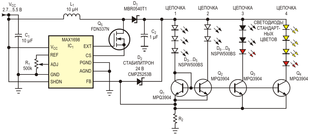
В этой схеме драйвера светодиодов импульсный преобразователь IC1 и связанные с ним компоненты позволяют смешивать светодиоды разных типов и в разных количествах

АвторыMark Pearson
Основной документСтатья «Драйвер светодиодов, инвариантный к их количеству и типу»
ОписаниеРисунок 1
Формат / Размер файлаPDF / 29 Кб
Язык документарусский

В этой схеме драйвера светодиодов импульсный преобразователь IC sub 1 /sub  и связанные с ним компоненты позволяют смешивать светодиоды разных типов и в разных количествах

Выбираем оптимальный датчик влажности: обзор решений Winsen, HOPERF, Novosense и других компаний

Другие материалы из основного документа

ТМ Электроникс. Электронные компоненты и приборы. Скидки, кэшбэк и бесплатная доставка