Контрактное производство и проектные поставки для российских производителей электроники

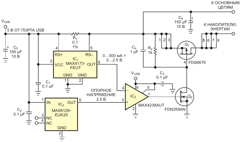
Эта схема постоянно отслеживает общий ток, забираемый из порта USB, и динамически регулирует ток накопительного элемента, чтобы не допустить превышения максимального выходного тока порта

АвторыDonald Schelle
Основной документСтатья «Динамический сифон выкачивает ток из порта USB»
ОписаниеРисунок 2
Формат / Размер файлаPDF / 31 Кб
Язык документарусский

Эта схема постоянно отслеживает общий ток, забираемый из порта USB, и динамически регулирует ток накопительного элемента, чтобы не допустить превышения максимального выходного тока порта

AC-DC источники питания Mean Well на DIN рейку

Другие материалы из основного документа

ТМ Электроникс. Электронные компоненты и приборы. Скидки, кэшбэк и бесплатная доставка