AC-DC и DC-DC преобразователи напряжения Top Power на складе ЭЛТЕХ

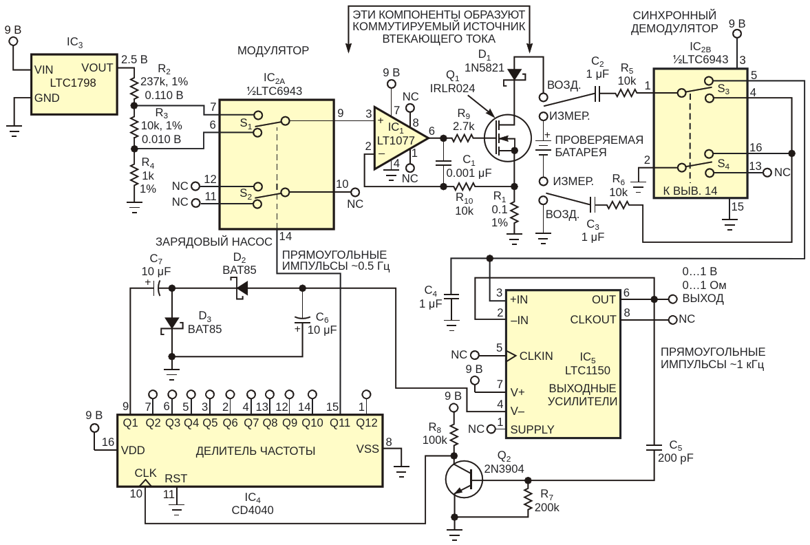
Эта схема определяет внутреннее сопротивление батареи путем многократного воздействия калиброванным разрядным током и измерения результирующего падения напряжения на клеммах батареи

АвторыJim Williams
Основной документСтатья «Схема динамической нагрузки определяет внутреннее сопротивление батареи»
ОписаниеРисунок 2
Формат / Размер файлаPDF / 117 Кб
Язык документарусский

Эта схема определяет внутреннее сопротивление батареи путем многократного воздействия калиброванным разрядным током и измерения результирующего падения напряжения на клеммах батареи

Многослойные керамические конденсаторы от лидеров азиатского рынка

Другие материалы из основного документа

ТМ Электроникс. Электронные компоненты и приборы. Скидки, кэшбэк и бесплатная доставка