Электромагнитные зуммеры KEEN SIDE

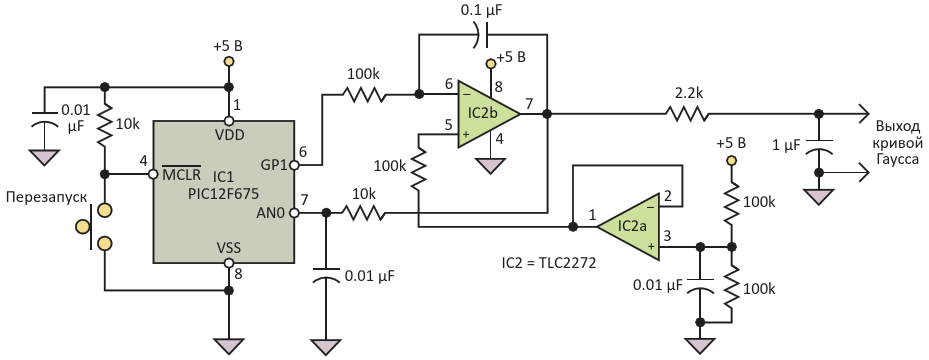
В схеме генератора гауссовой кривой используется возможность динамического переназначения функций выводов микроконтроллера, согласованно работающего с интегратором на основе операционного усилителя

АвторыDev Gualtieri
Основной документСтатья «Микроконтроллер формирует аналоговые кривые Гаусса без использования ЦАП»
ОписаниеРисунок 1
Формат / Размер файлаPDF / 37 Кб
Язык документарусский

В схеме генератора гауссовой кривой используется возможность динамического переназначения функций выводов микроконтроллера, согласованно работающего с интегратором на основе операционного усилителя

MAX13487 от JSMICRO – трансивер RS-485 с автоматическим определением направления передачи

Другие материалы из основного документа

ТМ Электроникс. Электронные компоненты и приборы. Скидки, кэшбэк и бесплатная доставка