Источники питания KEEN SIDE

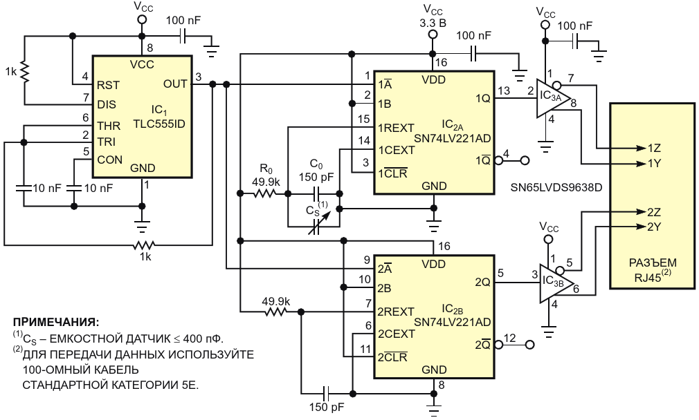
Эта схема компактного интерфейса емкостного датчика обеспечивает большую гибкость. Ее можно легко интегрировать в миниатюрную сенсорную головку рядом с точкой измерения

АвторыJiaqi Shen, Xiaoshu Cai
Основной документСтатья «Прецизионный интерфейс емкостного датчика для миниатюрных приборов»
ОписаниеРисунок 1
Формат / Размер файлаPDF / 41 Кб
Язык документарусский

Эта схема компактного интерфейса емкостного датчика обеспечивает большую гибкость Ее можно легко интегрировать в миниатюрную сенсорную головку рядом с точкой измерения

MAX13487 от JSMICRO – трансивер RS-485 с автоматическим определением направления передачи

Другие материалы из основного документа

ТМ Электроникс. Электронные компоненты и приборы. Скидки, кэшбэк и бесплатная доставка