Контрактное производство электроники. Полный цикл работ

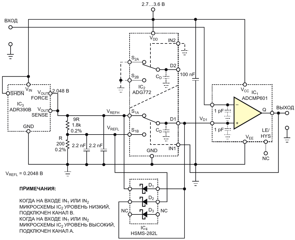
Диод Шоттки D1 подавляет положительные всплески напряжения, возникающие на неинвертирующем входе компаратора IC1 вскоре после перехода уровня выходного напряжения от высокого к низкому. Диод D2 подавляет отрицательные вспл

АвторыMarián Štofka
Основной документСтатья «Диоды Шоттки улучшают реакцию компаратора на переходные процессы»
ОписаниеРисунок 2
Формат / Размер файлаPDF / 81 Кб
Язык документарусский

Диод Шоттки D sub 1 /sub  подавляет положительные всплески напряжения, возникающие на неинвертирующем входе компаратора IC sub 1 /sub  вскоре после перехода уровня выходного напряжения от высокого к низкому Диод D sub 2  /sub подавляет отрицательные вспл

MAX13487 от JSMICRO – трансивер RS-485 с автоматическим определением направления передачи

Другие материалы из основного документа

ТМ Электроникс. Электронные компоненты и приборы. Скидки, кэшбэк и бесплатная доставка