Клеммы, реле, разъемы Degson со склада и на заказ

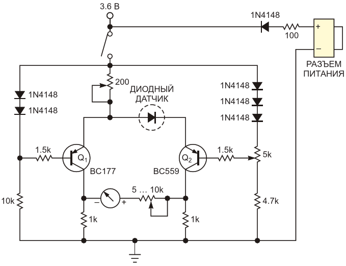
В этом двухтранзисторном термозонде для диагностики проблем, проявляющихся в повышении температуры отдельных компонентов, подстроечный резистор, включенный последовательно со стрелочным прибором, позволяет регулировать чувствительность измерителя к измене

АвторыRaju Baddi
Основной документСтатья «Датчик для термозонда на основе простого диода»
ОписаниеРисунок 1
Формат / Размер файлаPDF / 27 Кб
Язык документарусский

В этом двухтранзисторном термозонде для диагностики проблем, проявляющихся в повышении температуры отдельных компонентов, подстроечный резистор, включенный последовательно со стрелочным прибором, позволяет регулировать чувствительность измерителя к измене

АЦП азиатских производителей. Часть 3. Многоканальные АЦП с синхронной выборкой
ТМ Электроникс. Электронные компоненты и приборы. Скидки, кэшбэк и бесплатная доставка