Клеммники KEEN SIDE

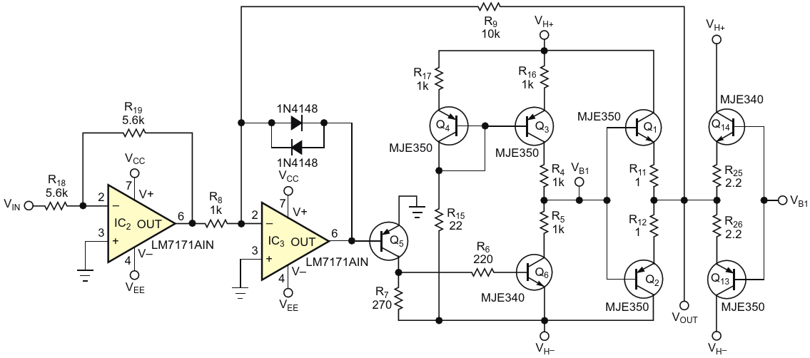
Этот высокочастотный высоковольтный усилитель может управлять емкостью пьезоэлектрического преобразователя на основе PVDF

АвторыEnrique Vargas, Sergio Toral, Vicente González, Raúl Gregor
Основной документСтатья «Высоковольтный высокочастотный усилитель для управления пьезоэлектрическим преобразователем на основе PVDF»
ОписаниеРисунок 1
Формат / Размер файлаPDF / 19 Кб
Язык документарусский

Этот высокочастотный высоковольтный усилитель может управлять емкостью пьезоэлектрического преобразователя на основе PVDF

Популярные АЦП с низкой разрешающей способностью
ТМ Электроникс. Электронные компоненты и приборы. Скидки, кэшбэк и бесплатная доставка