Контрактное производство и проектные поставки для российских производителей электроники

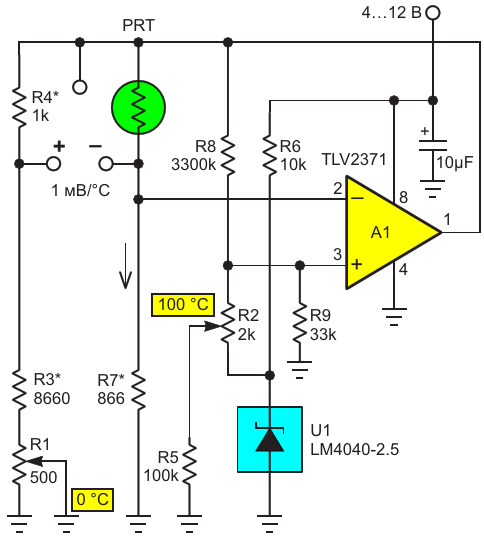
40 мВ положительной обратной связи, подаваемые через резистор R8 к источнику опорного напряжения U1, увеличивают ток возбуждения PRT с ростом температуры и, таким образом, линеаризуют показания температуры, обеспечивая точность термометра до ±0.1 &

АвторыStephen Woodward
Основной документСтатья «Сила практической положительной обратной связи для совершенствования платинового датчика температуры»
ОписаниеРисунок 3
Формат / Размер файлаPDF / 15 Кб
Язык документарусский

40 мВ положительной обратной связи, подаваемые через резистор R8 к источнику опорного напряжения U1, увеличивают ток возбуждения PRT с ростом температуры и, таким образом, линеаризуют показания температуры, обеспечивая точность термометра до ±0.1 &

Многослойные керамические конденсаторы от лидеров азиатского рынка

Другие материалы из основного документа

ТМ Электроникс. Электронные компоненты и приборы. Скидки, кэшбэк и бесплатная доставка