Новости
Статьи
Библио
Схемы
Datasheets
Сайты
Приборы
Цены
Форум
Еще
Новости
Статьи
Библио
Datasheets
Сайты
Приборы
Подписка на обновления
Журнал «РадиоЛоцман»
Авторы
Datasheet.ru
Объявления
О РадиоЛоцмане
Авторам
Вакансии
Сотрудничество
Реклама
Контакты
en - English
Поиск
Подразделы
Arduino
Авто
Автозвук
Автоматика
Аналог. схемы
Аудио
Безопасность
Беспроводные
Бытовая
Ветроэнер-ка
Видео
Видеокамеры
Вред.рецепты
Высоковольт.
Генераторы
ИИ
Игры
Измерения
Инстр. и тех.
Интерфейсы
История электроники
Квантовые компьютеры
Компьютеры и
Лазер
Медицина
Мониторы
Музыка
Начинающим
Обработка сигналов, фильтры
Перс.технолог
Печат.платы
Питание
Платформы
Применение МК
Р/у модели
Радио
Радиолокация
Ретро
Робототехника
САПР и ПО
Светотехника
Сети
Силовая эл-ка
Солнечная эн.
Сотовая связь
Спутник.обор.
ТВ
Телефон
Теория
Ук.применению
Усилители
Фотоника
Цифровые
Производители
Схемы
LM337, LM317 и CD4053 …
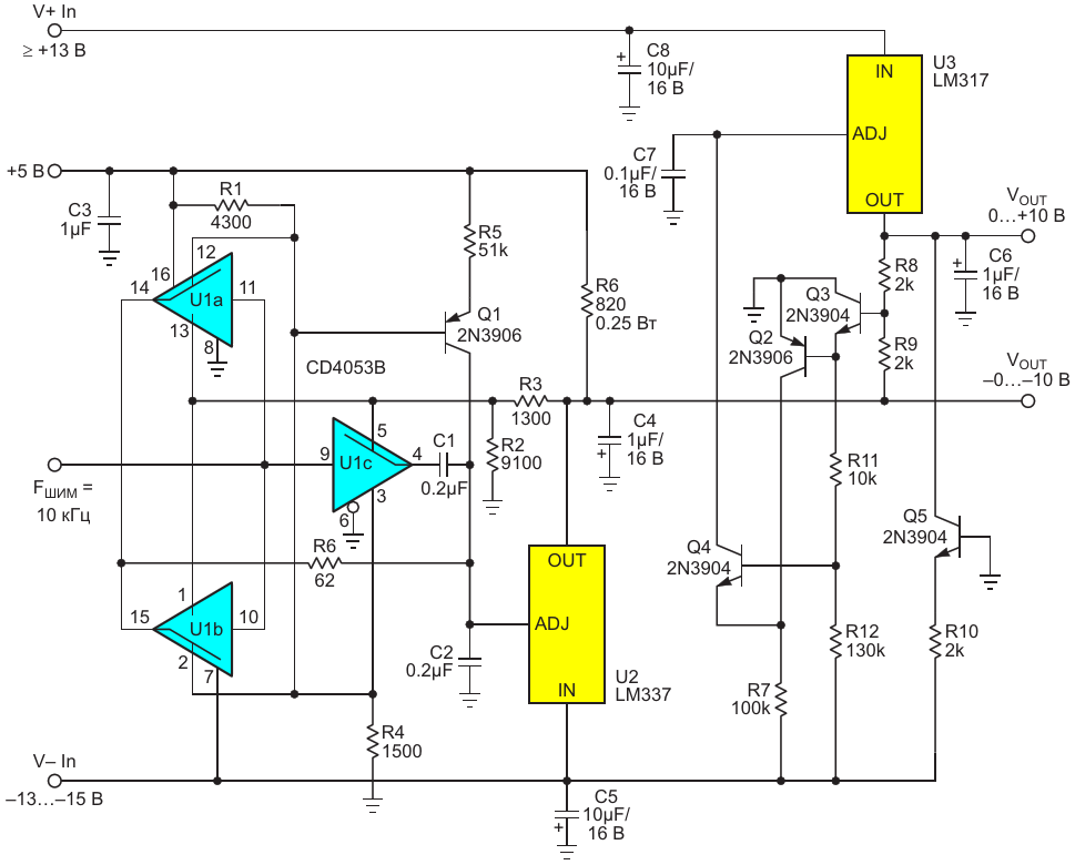
LM337, LM317 и CD4053 объединяют усилия в симметричном источнике питания от 0 до ±10 В, программируемом сигналом ШИМ.
Авторы
Stephen Woodward
Основной документ
Статья «
Симметричный источник питания 10 В, 1.5 А, программируемый сигналом ШИМ
»
Описание
Рисунок 1
Формат / Размер файла
PDF
/
23 Кб
Язык документа
русский
Скачать PDF
Другие материалы из основного документа
Статья «
Симметричный источник питания 10 В, 1.5 А, программируемый сигналом ШИМ
»
Рисунок 1. LM337, LM317 и CD4053 объединяют усилия в симметричном источнике питания от 0 до ±10 В, программируемом сигналом ШИМ.
Рисунок 2. Зависимость выходного напряжения V
OUT
(от 0 до -10 В и до +10 В) от коэффициента заполнения импульсов ШИМ D (от 0 до 1). Черная кривая - выходное напряжение LM317, равное 1.25·D/(1 - 0.875·D). Красная кривая - выходное напряжение LM337, равное
Рисунок 3. Коэффициент заполнения сигнала ШИМ, необходимый для любого требуемого напряжения V
OUT
, равен |V
OUT
|/(0.875 |V
OUT
| + 1.25)
Рисунок 4. Зависимость коэффициента заполнения D (ось X) от выходного напряжения V
OUT
(ось Y) (достаточно) близка к логарифмической функции, что позволяет эффективно использовать ограниченное 8-битное разрешение ШИМ
Хотите получать уведомления о выходе новых материалов на сайте?
Подпишитесь на рассылку!
Срезы
Измерения
Микроконтроллеры
Силовая Электроника
Электронные компоненты
Ремонт техники
Подписка на обновления
Журнал «РадиоЛоцман»
Реклама
Размещение прайс листов
Контакты