Новости
Статьи
Библио
Схемы
Datasheets
Сайты
Приборы
Цены
Форум
Еще
Новости
Статьи
Библио
Datasheets
Сайты
Приборы
Подписка на обновления
Журнал «РадиоЛоцман»
Авторы
Datasheet.ru
Объявления
О РадиоЛоцмане
Авторам
Вакансии
Сотрудничество
Реклама
Контакты
en - English
Поиск
Подразделы
Arduino
Авто
Автозвук
Автоматика
Аналог. схемы
Аудио
Безопасность
Беспроводные
Бытовая
Ветроэнер-ка
Видео
Видеокамеры
Вред.рецепты
Высоковольт.
Генераторы
ИИ
Игры
Измерения
Инстр. и тех.
Интерфейсы
История электроники
Квантовые компьютеры
Компьютеры и
Лазер
Медицина
Мониторы
Музыка
Начинающим
Обработка сигналов, фильтры
Перс.технолог
Печат.платы
Питание
Платформы
Применение МК
Р/у модели
Радио
Радиолокация
Ретро
Робототехника
САПР и ПО
Светотехника
Сети
Силовая эл-ка
Солнечная эн.
Сотовая связь
Спутник.обор.
ТВ
Телефон
Теория
Ук.применению
Усилители
Фотоника
Цифровые
Производители
Схемы
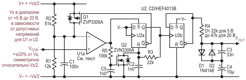
Вариант схемы на Рисунке …
Вариант схемы на Рисунке 2 из Части 1, позволяющий работать при напряжении питания до 20 В
Авторы
Nick Cornford
Основной документ
Статья «
ГУН с линейной зависимостью высоты тона. Часть 2 - Идем дальше
»
Описание
Рисунок 1
Формат / Размер файла
PDF
/
23 Кб
Язык документа
русский
Скачать PDF
Другие материалы из основного документа
Статья «
ГУН с линейной зависимостью высоты тона. Часть 2 - Идем дальше
»
Рисунок 1. Вариант схемы на Рисунке 2 из Части 1, позволяющий работать при напряжении питания до 20 В
Рисунок 2. В этой версии, сделанной полностью на дискретных компонентах (за исключением операционных усилителей), вторая секция используется для получения выходного сигнала с коэффициентом заполнения, близким к 50%
Рисунок 3. Здесь частота генератора в 16 раз выше выходной частоты. Деление частоты импульсов с помощью кольцевого счетчика с резисторами на 8 выходах дает ступенчатое приближение к синусоиде
Рисунок 5. Подходящий выходной фильтр для добавления к схеме на Рисунке 3 и полученный спектр
Хотите получать уведомления о выходе новых материалов на сайте?
Подпишитесь на рассылку!
Срезы
Измерения
Микроконтроллеры
Силовая Электроника
Электронные компоненты
Ремонт техники
Подписка на обновления
Журнал «РадиоЛоцман»
Реклама
Размещение прайс листов
Контакты