Электромагнитные зуммеры KEEN SIDE

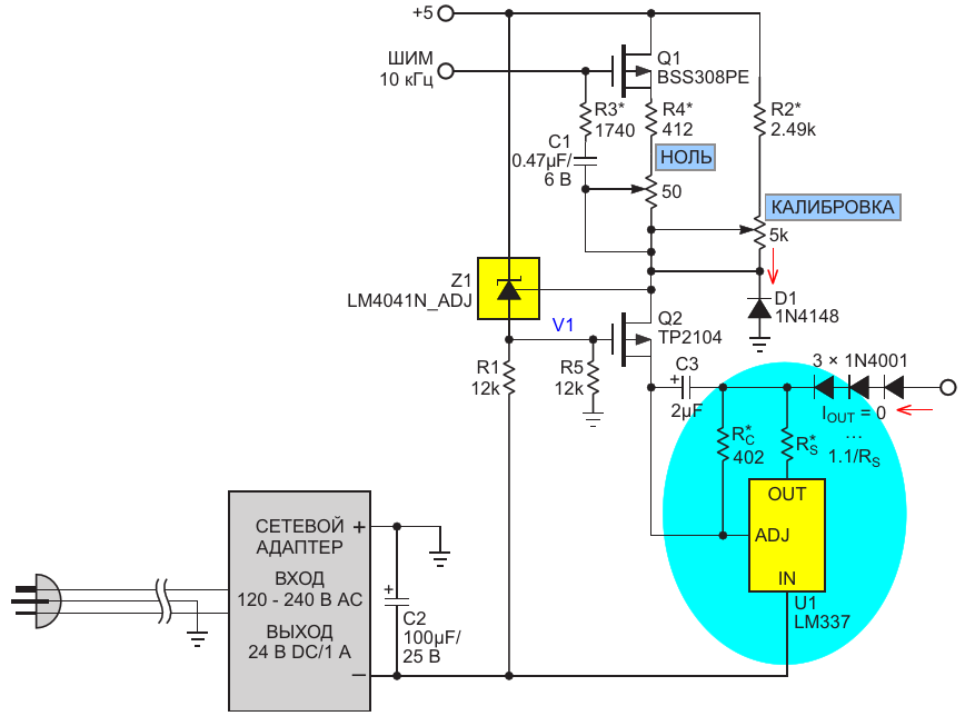
Модификации для облегчения устранения влияния допусков номиналов компонентов, включая источники опорных напряжений U1 и Z1, а также все резисторы. Обратите внимание, что RS = 1.1 Ом

АвторыStephen Woodward
Основной документСтатья «Источник отрицательного тока с ШИМ на входе и LM337 на выходе»
ОписаниеРисунок 4
Формат / Размер файлаPDF / 20 Кб
Язык документарусский

Модификации для облегчения устранения влияния допусков номиналов компонентов, включая источники опорных напряжений U sub 1 /sub  и Z sub 1 /sub , а также все резисторы Обратите внимание, что R sub S /sub  = 1.1 Ом

Многослойные керамические конденсаторы от лидеров азиатского рынка

Другие материалы из основного документа

ТМ Электроникс. Электронные компоненты и приборы. Скидки, кэшбэк и бесплатная доставка