Источники питания KEEN SIDE

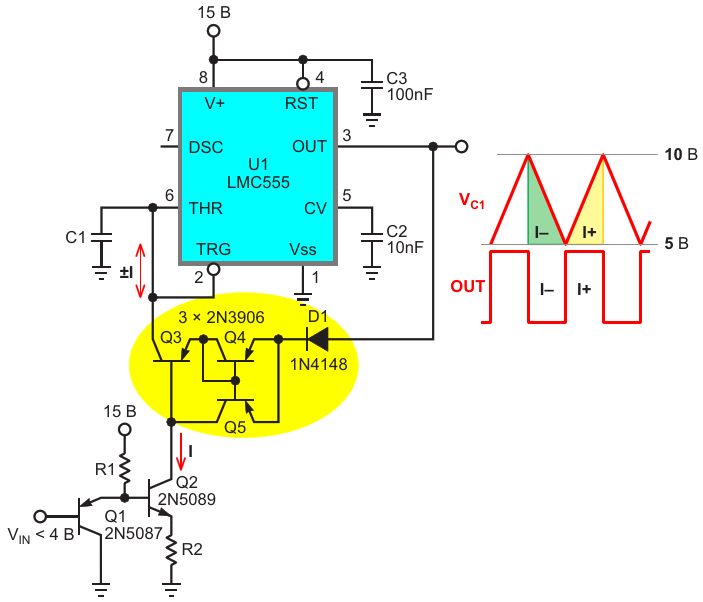
Элементы D1, Q3, Q4 и Q5 образуют двустороннее токовое зеркало Уилсона. Оно пассивно проводит ток коллектора Q2 в конденсатор C1 через переход база-коллектор транзистора Q3, когда напряжение на выходе OUT отрицательно относительно VC1, но стано

АвторыStephen Woodward
Основной документСтатья «Двустороннее токовое зеркало Уилсона»
ОписаниеРисунок 3
Формат / Размер файлаPDF / 18 Кб
Язык документарусский

Элементы D1, Q3, Q4 и Q5 образуют двустороннее токовое зеркало Уилсона Оно пассивно проводит ток коллектора Q2 в конденсатор C1 через переход база-коллектор транзистора Q3, когда напряжение на выходе OUT отрицательно относительно V sub C1 /sub , но стано

Многослойные керамические конденсаторы от лидеров азиатского рынка

Другие материалы из основного документа

ТМ Электроникс. Электронные компоненты и приборы. Скидки, кэшбэк и бесплатная доставка