Клеммы, реле, разъемы Degson со склада и на заказ

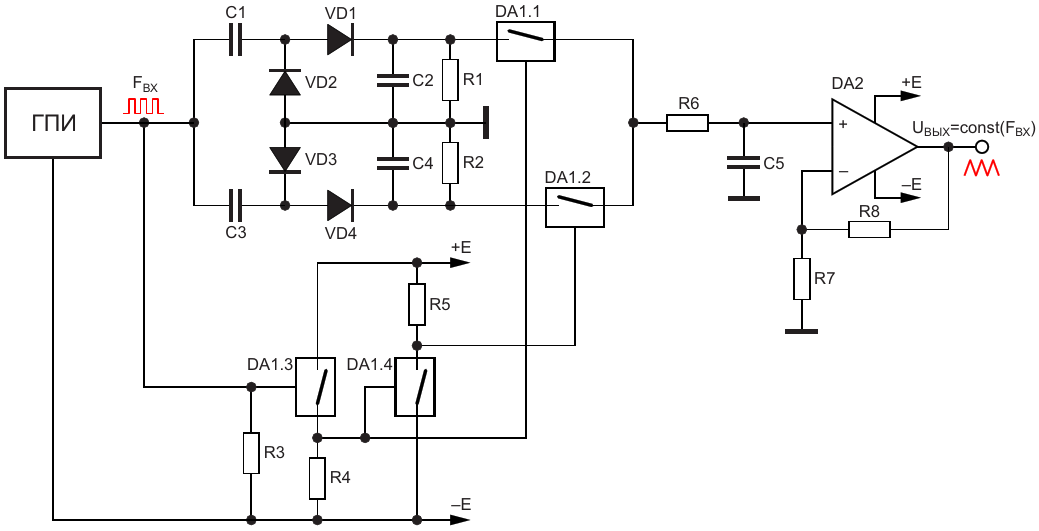
Электрическая схема преобразователя сигналов прямоугольной формы изменяемой частоты в сигналы треугольной формы неизменной амплитуды с использованием биполярного преобразователя частоты в напряжение

АвторыМихаил Шустов - Томск
Основной документСтатья «Преобразователь прямоугольных сигналов в треугольные с постоянной амплитудой при изменении частоты»
ОписаниеРисунок 3
Формат / Размер файлаPDF / 15 Кб
Язык документарусский

Электрическая схема преобразователя сигналов прямоугольной формы изменяемой частоты в сигналы треугольной формы неизменной амплитуды с использованием биполярного преобразователя частоты в напряжение

MAX13487 от JSMICRO – трансивер RS-485 с автоматическим определением направления передачи

Другие материалы из основного документа

ТМ Электроникс. Электронные компоненты и приборы. Скидки, кэшбэк и бесплатная доставка