Новости
Статьи
Библио
Схемы
Datasheets
Сайты
Приборы
Цены
Форум
Еще
Новости
Статьи
Библио
Datasheets
Сайты
Приборы
Подписка на обновления
Журнал «РадиоЛоцман»
Авторы
Datasheet.ru
Объявления
О РадиоЛоцмане
Авторам
Вакансии
Сотрудничество
Реклама
Контакты
en - English
Поиск
Подразделы
Arduino
Авто
Автозвук
Автоматика
Аналог. схемы
Аудио
Безопасность
Беспроводные
Бытовая
Ветроэнер-ка
Видео
Видеокамеры
Вред.рецепты
Высоковольт.
Генераторы
ИИ
Игры
Измерения
Инстр. и тех.
Интерфейсы
История электроники
Квантовые компьютеры
Компьютеры и
Лазер
Медицина
Мониторы
Музыка
Начинающим
Обработка сигналов, фильтры
Перс.технолог
Печат.платы
Питание
Платформы
Применение МК
Р/у модели
Радио
Радиолокация
Ретро
Робототехника
САПР и ПО
Светотехника
Сети
Силовая эл-ка
Солнечная эн.
Сотовая связь
Спутник.обор.
ТВ
Телефон
Теория
Ук.применению
Усилители
Фотоника
Цифровые
Производители
Схемы
Диапазон V
IN
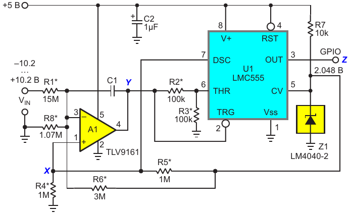
легко расширить …
Диапазон V
IN
легко расширить до ±10 В, если вы сможете найти точный резистор 15 МОм
Авторы
Stephen Woodward
Основной документ
Статья «
Еще один странный АЦП с таймером 555
»
Описание
Рисунок 4
Формат / Размер файла
PDF
/
18 Кб
Язык документа
русский
Скачать PDF
Другие материалы из основного документа
Статья «
Еще один странный АЦП с таймером 555
»
Рисунок 1. Операционный усилитель A1 непрерывно интегрирует входящий сигнал V
IN
, тем самым минимизируя шумы. Преобразование происходит в чередующихся фазах T- и T+. Отношение длительностей фаз T-/T+ не зависит от постоянной времени RC, поэтому нечувствите
Рисунок 2. Различные сигналы преобразования в узлах схемы X, Y и Z
Рисунок 3. Черный - V
IN
, красный - длительность T+ в мс, синий - длительность T-; C1 = 0.001 мкФ
Рисунок 4. Диапазон V
IN
легко расширить до ±10 В, если вы сможете найти точный резистор 15 МОм
Хотите получать уведомления о выходе новых материалов на сайте?
Подпишитесь на рассылку!
Срезы
Измерения
Микроконтроллеры
Силовая Электроника
Электронные компоненты
Ремонт техники
Подписка на обновления
Журнал «РадиоЛоцман»
Реклама
Размещение прайс листов
Контакты