Контрактное производство электроники. Полный цикл работ

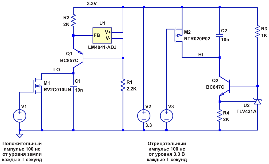
Схема слева от источника питания 3.3 В формирует пилообразный сигнал, привязанный к земле, который обозначен как «LO», тогда как схема справа формирует пилообразный сигнал, привязанный к шине 3.3 В, и обозначенный как «HI»

АвторыChristopher Paul
Основной документСтатья «Преобразование прямоугольных импульсов в пилообразный сигнал»
ОписаниеРисунок 1
Формат / Размер файлаPDF / 20 Кб
Язык документарусский

Схема слева от источника питания 3.3 В формирует пилообразный сигнал, привязанный к земле, который обозначен как «LO», тогда как схема справа формирует пилообразный сигнал, привязанный к шине 3.3 В, и обозначенный как «HI»

Популярные АЦП с низкой разрешающей способностью

Другие материалы из основного документа

ТМ Электроникс. Электронные компоненты и приборы. Скидки, кэшбэк и бесплатная доставка