Контрактное производство и проектные поставки для российских производителей электроники

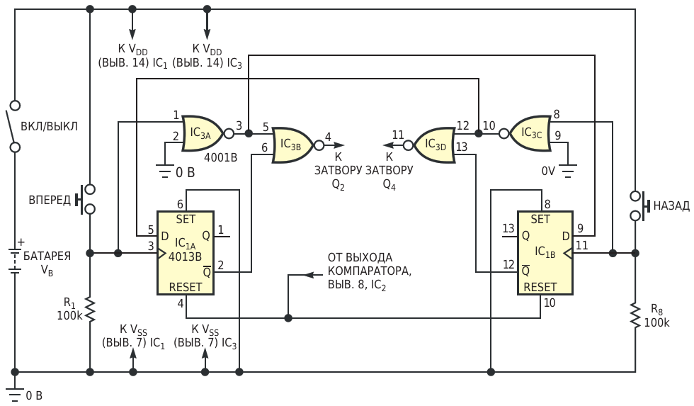
Это дополнение к схеме на Рисунке 1 позволяет получить контроллер без фиксации состояния, с которым двигатель вращается только при замкнутой соответствующей кнопке

АвторыAnthony Smith
Основной документСтатья «Контроллер двигателя потребляет ничтожную мощность»
ОписаниеРисунок 2
Формат / Размер файлаPDF / 18 Кб
Язык документарусский

Это дополнение к схеме на Рисунке 1 позволяет получить контроллер без фиксации состояния, с которым двигатель вращается только при замкнутой соответствующей кнопке

AC-DC источники питания Mean Well на DIN рейку

Другие материалы из основного документа

ТМ Электроникс. Электронные компоненты и приборы. Скидки, кэшбэк и бесплатная доставка