Поставки продукции Megawin по официальным каналам - микроконтроллеры, мосты USB-UART

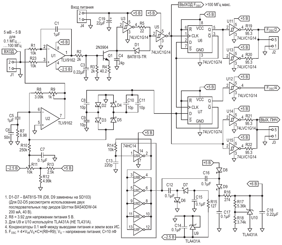
Конструкция ПНЧ, работающего в диапазоне частот от 100 кГц до более 100 МГц от одного источника питания 5 В, которая выдает прямоугольные выходные импульсы с частотами, равными ½ и ¼ частоты основного генератора

АвторыJim McLucas
Основной документСтатья «Мой 100-мегагерцовый ПНЧ - аппаратная версия»
ОписаниеРисунок 1
Формат / Размер файлаPDF / 41 Кб
Язык документарусский

Конструкция ПНЧ, работающего в диапазоне частот от 100 кГц до более 100 МГц от одного источника питания 5 В, которая выдает прямоугольные выходные импульсы с частотами, равными ½ и ¼ частоты основного генератора

Выбираем оптимальный датчик влажности: обзор решений Winsen, HOPERF, Novosense и других компаний

Другие материалы из основного документа

ТМ Электроникс. Электронные компоненты и приборы. Скидки, кэшбэк и бесплатная доставка