Поставки продукции Megawin по официальным каналам - микроконтроллеры, мосты USB-UART

«Волшебный» дверной звонок для кошки

Vishay TSSP4P38 IRLD024 VSLB3940

Журнал РАДИОЛОЦМАН, июль 2016

Andreas Freiherr

VishayOpto

АЦП азиатских производителей. Часть 3. Многоканальные АЦП с синхронной выборкой

Создание «волшебного» дверного звонка для кошки с датчиком приближения TSSP4P38

Леони и ее семья живут в одном доме с семью другими семьями. Как и многие другие кошки, Леони любит исследовать окрестности, а удовлетворив свое любопытство, она возвращается домой, где тепло, сухо и есть еда. Обычно ей нужно просто подождать перед входом, пока кто-нибудь откроет дверь, и она сможет добраться до внутренней лестницы. Войти в свою квартиру, однако, ей труднее. Когда она зовет своих хозяев из-за двери, услышать ее никто не может, а кнопка дверного звонка слишком высока, чтобы она могла до нее достать. Но есть одна дверь квартиры, где дверной звонок звонит по волшебству, когда Леони сидит перед ней. Это моя дверь, так что я могу объяснить, как работает «волшебство».

«Волшебный» дверной звонок для кошки
Леони знает, что ее всегда ждет безопасное и уютное место.

Используя датчик приближения TSSP4P38, я сделал маленькое устройство, которое активирует электрическую схему, чтобы включить дверной звонок, когда почувствует, что за дверью что-то есть. В типичных системах сигнализации был бы использован пассивный инфракрасный датчик, но для Леони эти устройства подходят плохо по двум причинам. Во-первых, для предотвращения ложных срабатываний их проектируют так, чтобы игнорировать домашних любимцев. Во-вторых, они реагируют только на движущиеся объекты и не могут обнаружить кошку, неподвижно сидящую за дверью. В лучшем случае, они смогут включить звонок, когда кошка снова начнет двигаться, то есть, когда она уходит. Мое чувствительное устройство с датчиком TSSP4P38 обнаруживает, когда приходит Леони, ждет несколько секунд, чтобы убедиться, что она осталась сидеть, и тогда включает звонок.

«Волшебный» дверной звонок для кошки
TSSP4P38

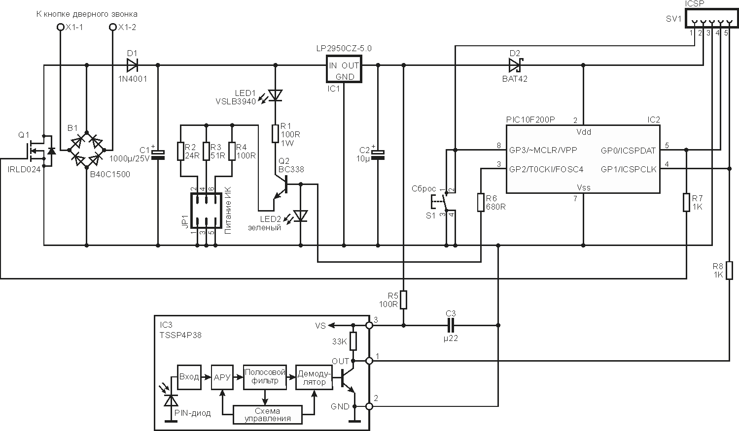
Для этого я установил датчик на одной из сторон дверного короба и соединил его с микроконтроллером, подключенным также к схеме драйвера инфракрасного излучателя VSLB3940 и к MOSFET IRLD024, включающему дверной звонок. Все это компоненты производятся компанией Vishay, причем излучатель и датчик смонтированы в корпусе для оптической изоляции. Для управления схемой выбран микроконтроллер Microchip PIC10F200 – самый маленький член в своем семействе. Эта микросхема может помнить 256 программных инструкций, чего вполне достаточно для работы с датчиком и реализации альтернативного режима работы, в котором программа, вместо того, чтобы звонить в звонок, посылает значения некоторых важных переменных в последовательный интерфейс персонального компьютера для использования их при отладке.

«Волшебный» дверной звонок для кошки
Прототип устройства «Nuntiator», которое сообщает
о присутствии Леони.

Значительная часть компонентов схемы составляет схему драйвера светодиода, который является источником постоянного тока. Перемычки задают величину тока и таким образом адаптируют диапазон чувствительности к окружающим условиям. Если ток слишком мал, можно не обнаружить сидящую за дверью кошку; если же он слишком велик, то датчик может «увидеть» за дверью слишком многое и включить звонок, когда этого не требуется.

Формирователь для портативной импульсной вспышки
Датчик приближения (дверной звонок для кошки).

Потребляемая мощность настолько мала, что питающий ток можно брать от трансформатора дверного звонка, используя напряжение с разомкнутых контактов его кнопки, для чего достаточно просто пары проводов. Во время звонка в дверь питание устройства закорачивается, и до тех пор, пока кнопку звонка не отпустят, жизнь контроллера поддерживается электролитическим конденсатором.

Программа микроконтроллера использует синхронизированный цикл, чтобы генерировать несущую частоту 38 кГц для питания излучателя VSLB3940 и измерять длительность импульсов на выходе TSSP4P38. Затем программа вычисляет скользящее среднее значение самых последних результатов считывания и использует его для точной подстройки порога, который разделяет результаты следующих считываний на «близко» или «далеко». Результаты «близко» подсчитываются, и по истечении заранее заданного числа последовательных «близко» включается MOSFET, чтобы позвонить в звонок.

Полагаю, будет очень полезным прочитать руководство [1], из которого можно узнать подробности того, как работает датчик

Хорошая новость для Леони состоит в том, что ей не надо знать, как все это работает. Она просто счастлива каждый раз, когда я открываю ей дверь. Но если бы она узнала, что волшебство создает TSSP4P38, то замурлыкала бы от одобрения и признательности, я уверен.

Ссылки

Материалы по теме

Перевод: Дмитрий Иоффе по заказу РадиоЛоцман

На английском языке: «Magic» Cat Doorbell

46 предложений от 14 поставщиков
Сенсоры, Датчики Оптические датчики — фотодатчики — беспроводные приёмники
Lixinc Electronics
Весь мир
TSSP4P38
91 ₽
Maybo
Весь мир
TSSP4P38
99 ₽
TSSP4P38
Vishay
от 135 ₽
TSSP4P38
Vishay
от 235 ₽
ТМ Электроникс. Электронные компоненты и приборы. Скидки, кэшбэк и бесплатная доставка
Для комментирования материалов с сайта и получения полного доступа к нашему форуму Вам необходимо зарегистрироваться.
Имя