- Входное напряжение: 90-265 VAC
- Выход: 5 V /2.2 A 12 V / 2 A
- Применение: LCD монитор
Особенности дизайна:
- Низкая стоимость ИП, высокий уровень КПД
- При температуре окр.cреды 50 С ИП может выдать в нагрузку 35 W
- Не требует дополнительно стабилизации выходного напряжения
- Встроенные защиты (тепловая, от КЗ, разрыва цепи ОС, ...)

Работа схемы:
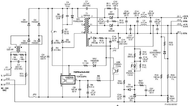
Обратноходовый преобразователь построен на базе микросхемы TOP245P и выдает на выходе 2 напряжения. Выход 5 V может быть нагружен до 2.2 А, выход 12 V до 2 А. Диапазон входных рабочих напряжений 90-265 VAC. Канал 5 V является основным - по нему осуществляется стабилизация (при помощи TL431). Так же часть сигнала обратной связи берется с канала 12 V для улучшения параметров взаимной нестабильности каналов.
Входной трехжильный кабель подключен через коннектор J1. Вставка плавкая F1 защищает ИП при критических ситуациях. Термистор RT1 защищает от броска тока при старте ИП. Опциональный конденсаторы С1 и С2 соединены с фазойнулем на землю для понижения уровня ЭМИ.
С3 подавляет дифференциальные ЭМИ. R1 и R2 разряжают С3 при отключении его из сети для предотвращения удара током пользователя. Дроссель L1 подавляет синфазные ЭМИ.
Диоды D1-D4 выпрямляют входное переменное напряжение , которое после этого фильтруется емкостью С4. Доды D1 и D3 являются диодами класса fast .
Резисторы R3 и R4 обеспечивают передачу пропорционального входному напряжению на микросхему U1. При напряжении 95 VDC ток через эти резисторы достигает 25 uA который запускает микросхему.
TOPSwitch-HX использует ШИМ для поддержания выходного напряжения. При полной нагрузке микросхема работает на полной частоте (66 kHz для корпуса Р).
Встроенная схема обеспечивает ограничение тока при каждом рабочем цикле.
Цепь ограничения высоковольтного выброса сформирована из элементов: D5, R6, R7, C6, VR1.
Напряжение с обмотки смещения выпрямляется диодом D6, фильтруется резистором R10 и емкостью С10. Это напряжение питает U2 и U1.
Выходное напряжение канала 5 V, выпрямляется диодом D8 и фильтруется емкостью С17 (класса LowESR). Дроссель L3 и С18 формируют вторую ступень которые подавляют пульсайии выходного напряжения.
Выходное напряжение канала 12 V, выпрямляется диодом D7 и фильтруется емкостями С13 и С14 (класса LowESR). Дроссель L2 и С15 формируют вторую ступень которые подавляют пульсайии выходного напряжения.
Снабберные цепи R11, C12 и R12, C16 подавляют высокочастотный звон на диодах D7 и D8.
Пример разводки печатного узла схемы:

Трансформатор
1. Схема электрическая

2. Спецификация

3. Схема построения


Рабочие характеристика источника питания
1. Зависимость КПД от нагрузки

2. Зависимость поребляемой на холостом ходу мощности от входного напряжения

3. Зависимость максимальной выходной мощности от входного напряжения

4. Замеры температуры в различных точках ИП при работе


5. Уровень ЭМИ.





Купить TOP245P на РадиоЛоцман.Цены


