«QST» Ate 10/2005
В случае использования на радиостанции отдельных передатчика и приемника (например как обзорного), работающих на одну антенну, возникает необходимость в быстром отключении входа приемника от антенны на период работы передатчика, дабы не вывести из строя чувствительные входные каскады приемника. Для этих целей автор разработал два коммутатора.
Один из них (рис.1) построен на ВЧ реле. В исходном состоянии контакты реле К1 замкнуты и сигнал с J1, подключенного параллельно антенному фидеру с помощью Т-коннектора поступает через J2 на вход приемника. При поступлении странсивера (передатчика) команды ТХ низкого уровня Q1 закроется и контакты К1 разомкнутся. В это. же время на коллекторе Q3 сформируется команда высокого уровня для включения усилителя мощности.

Рис.1.
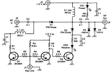
Схема другого варианта коммутатора на pin-диодах изображена на рис.2. К разъему J2 подключают антенну как на рис.1, но через четвертьволновую линию, а к J4 - приемник. В исходном состоянии (режим приема) Q1 открыт, что приводит к открыванию диода D1 и подключению антенно-фидерного тракта к приемнику. При переходе на передачу на J3 подается низкий уровень -Q1 и D1 закрываются, a D2 открывается, что приводит к отключению антенны от приемника и соединению его входа с «землей». Чтобы в это время D2 не шунтировал фидер и нужна четвертьволновая линия для соединения J2 с Т-коннектором.

Рис.2.
(PS: не понятна функция DS2 «Receive», т.к. он начинает светиться в режиме передачи, а не приема, и на самом деле сигнализирует о режиме «ТХ»).