В. Самелюк
Радиоаматор, 5, 2006
Разработанный более 30 лет назад таймер типа 555 и в настоящее время принадлежит к числу наиболее популярных интегральных схем (ИС), состоящих из разнородных компонентов. ИС таймера работает в широком диапазоне питающих напряжений, лежащих в пределах от 5 до 15 В, оптимальными являются значения от 9 до 12 В.
Таймер типа 555 может работать генератором импульсов и в ждущем режиме как одновибратор (генератор одиночных импульсов). После запуска одновибратор формирует одиночный импульс с постоянной амплитудой и фиксированной длительностью.
Когда на выходе схемы действует низкий уровень, выход может потреблять ток до 200 мА. И, наоборот, когда на выходе действует высокий уровень, микросхема является источником тока такой же величины.
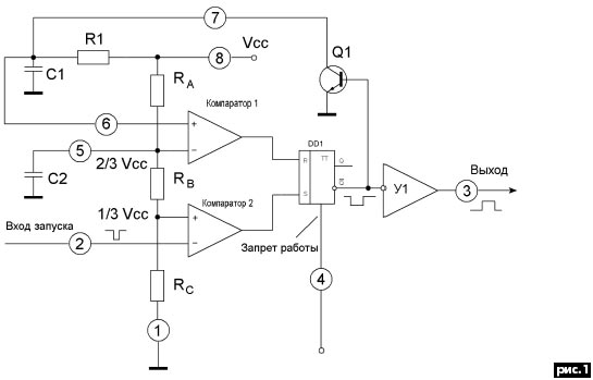
На рис.1 показана функциональная схема ждущего мультивибратора на основе интегральной схемы типа 555, на рис.2 – ее условное обозначение на схеме. Основой таймера 555 является RS-триггер, управляемый двумя компараторами.
Читать статью в полном обьеме (pdf)

Функциональная схема ждущего мультивибратора

рис.2 – ее условное обозначение на схеме. длительности t импульса на выходе показан на рис.3. Пример схемы мультивибратора на таймере 555 показан на рис.4. График функции для частот от 0,1 до 1 МГц показан на рис.5.

После этой манипуляции пользователь попадает в третье окно программы

Окно программы “555 Timer Lite”






