AC-DC и DC-DC преобразователи напряжения Top Power на складе ЭЛТЕХ

Регулируемая электронная нагрузка на основе мощных MOSFET

Intersil CA3240

Журнал РАДИОЛОЦМАН, август 2018

Ausias Garrigós и José M Blanes

EDN

AC-DC источники питания Mean Well на DIN рейку

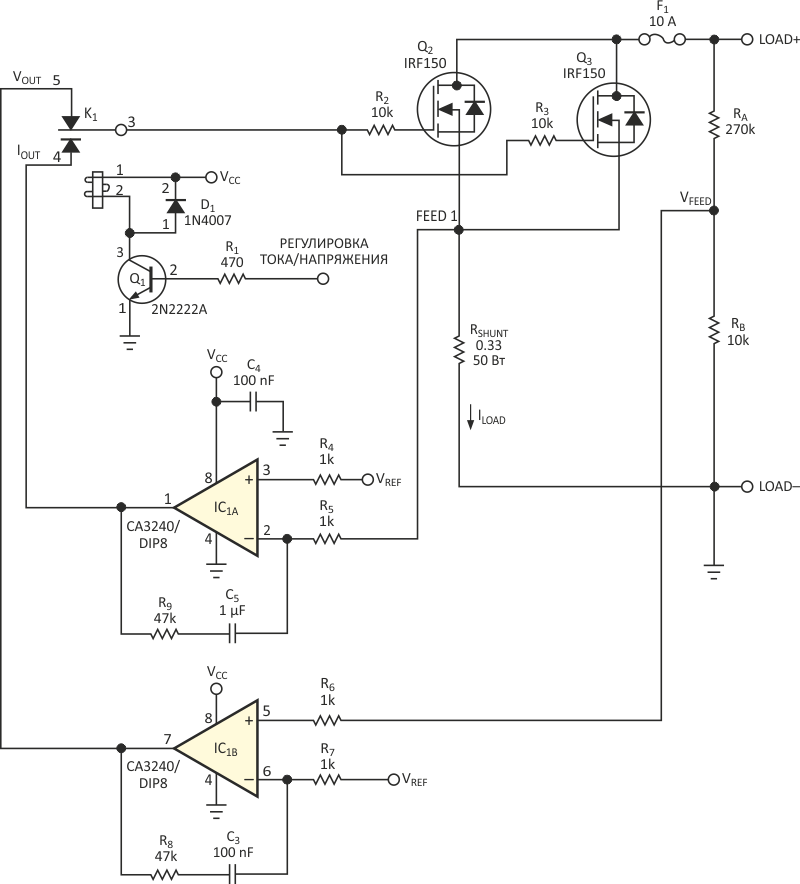
Электронные нагрузки нужны разработчикам для тестирования блоков питания и таких источников энергии, как солнечные панели или аккумуляторы, но имеющиеся в продаже устройства часто бывают слишком дороги. Однако, используя MOSFET в линейном режиме, можно собрать свою собственную электронную нагрузку (Рисунок 1). В ней реализованы два простых замкнутых контура регулирования, которые позволяют транзисторам работать источниками вытекающего тока в режиме стабилизации тока или источниками напряжения в режиме стабилизации напряжения. Режим стабилизации тока разработчики используют при исследовании источников напряжения, когда источник питания должен отдавать ток, значение которого установлено в электронной нагрузке. Режим стабилизации напряжения используется с источниками тока, поскольку он заставляет источник питания работать при напряжении, заданном нагрузкой.

Эти кривые зависимостей сопротивления от температуры наглядно  подтверждают возможность улучшения разрешения при использовании  псевдологарифмической схемы.
Рисунок 1. Эта электронная нагрузка, в которой используются MOSFET и реле, может
работать как в режиме стабилизации тока, так и в режиме стабилизации
напряжения.

В режиме стабилизации тока резистор RSHUNT измеряет ток нагрузки ILOAD, и результирующее напряжение в качестве сигнала обратной связи возвращается на инвертирующий вход операционного усилителя (ОУ) IC1A. Благодаря высокому коэффициенту усиления этого ОУ в линейной зоне работы обратной связи, напряжения на инвертирующем и неинвертирующем входах остаются одинаковыми и равными VREF. Выходное напряжение усилителя устанавливает рабочие точки транзисторов Q2 и Q3 в линейной области их характеристик, из-за чего на них рассеивается мощность источника питания. Значение вытекающего тока пропорционально опорному напряжению VREF на входе усилителя обратной связи и равно

Для установки требуемой величины VREF можно использовать делитель, подключенный к источнику стабильного напряжения, или выход цифро-аналогового преобразователя карты ввода/вывода персонального компьютера (ПК), что сделает конфигурацию схемы более гибкой.

Режим стабилизации тока аналогичен, но теперь измеряемой переменной является выходное напряжение, которое ослабляется делителем напряжения RA/RB, что позволяет электронной нагрузке работать при напряжениях, превышающих напряжение питания операционного усилителя. Измеренное напряжение служит сигналом обратной связи, поступающим на неинвертирующий вход усилителя IC1B, и MOSFET опять работают в линейном режиме. Напряжение на нагрузке будет равно

Сдвоенный операционный усилитель IC1 (CA3240) может работать с входными напряжениями, меньшими напряжения отрицательной шины питания, что полезно для схем с однополярным питанием, но при симметричном питании можно использовать любой усилитель. Реле K1 переключает режимы работы в соответствии с цифровыми сигналами, приходящими на базу транзистора Q1. Выбор MOSFET критичен для этой схемы. Для увеличения выходного тока можно включить параллельно два транзистора IRF150 – это вполне допустимо, так как положительный температурный коэффициент выравнивает идущие через них токи. При двух MOSFET схема может работать с токами до 10 А, рассеивая мощность свыше 100 Вт, поэтому схеме потребуется хороший теплоотвод и вентилятор.

Эти кривые зависимостей сопротивления от температуры наглядно  подтверждают возможность улучшения разрешения при использовании  псевдологарифмической схемы.
Рисунок 2. С помощью электронной нагрузки можно увидеть
специфические особенности вольтамперной
характеристики фотогальванического модуля.

Эта схема полезна при исследовании характеристик фотогальванических модулей, для которых характерны два режима работы. На полученной с помощью карты ПК вольтамперной характеристике фотогальванического модуля компании Helios Technology (Рисунок 2) виден резкий переход к области, расположенной выше VMPP (напряжение в точке максимальной мощности), которая соответствует источнику напряжения. При напряжениях ниже VMPP фотогальванические модули ведут себя, как источники тока. Исследовать эту плоскую область кривой с помощью простой электронной нагрузки в токовом режиме обычно трудно, поскольку выход напряжения чувствителен к небольшим изменениям тока, поэтому лучшим вариантом будет использование нагрузки в режиме стабилизации напряжения.

Материалы по теме

Перевод: AlexAAN по заказу РадиоЛоцман

На английском языке: Power MOSFET is core of regulated-dc electronic load

55 предложений от 28 поставщиков
Интегральные микросхемы Аналоговая техника — усилители — инструменты, ОУ (операционные), буферные
Триема
Россия
CA3240E DIP8 Harris демонтаж
173 ₽
Romstore
Россия, Беларусь
CA3240E
от 270 ₽
Зенер
Россия и страны ТС
CA3240EZ
Intersil
от 370 ₽
МосЧип
Россия
CA3240T
Intersil
по запросу
ТМ Электроникс. Электронные компоненты и приборы. Скидки, кэшбэк и бесплатная доставка
Для комментирования материалов с сайта и получения полного доступа к нашему форуму Вам необходимо зарегистрироваться.
Имя