Двухтональный звук полицейской сирены
Однотональный звук старой скорой помощи
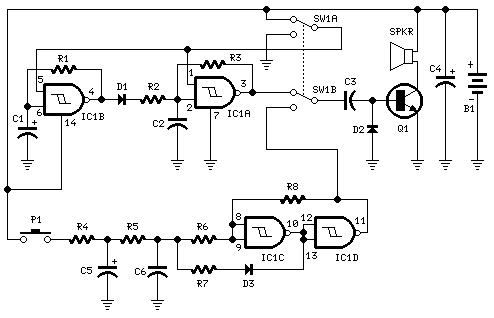
Принципиальная схема:

Перечень элементов:
|
R1, R3 |
Резисторы 470 кОм ¼ Вт |
|
R2 |
Резистор 680 кОм ¼ Вт |
|
R4 |
Резистор 82 кОм ¼ Вт |
|
R5 |
Резистор 330 кОм ¼ Вт |
|
R6 |
Резистор 10 кОм ¼ Вт |
|
R7 |
Резистор 33 кОм ¼ Вт |
|
R8 |
Резистор 3.3 МОм ¼ Вт |
|
C1, C5 |
Электролитические конденсаторы 10 мкФ 25 В |
|
C2, C6 |
Лавсановые конденсаторы 10 нФ 63 В |
|
C3 |
Лавсановый конденсатор 100 нФ 63 В |
|
C4 |
Электролитический конденсатор 100 мкФ 25 В |
|
D1...D3 |
Диоды 1N4148 75 В, 150 мА |
|
IC1 |
Микросхема CD4093 – четыре логических |
|
Q1 |
NPN транзистор BC337 45 В, 800 мА |
|
P1 |
Кнопочный выключатель |
|
SW1 |
Сдвоенный переключатель |
|
SPKR |
Динамик 8 Ом |
|
B1 |
Батареи типоразмера AA, |
Работа схемы:
Схема предназначена для развлечения детей, и может быть установлена на велосипеды, аккумуляторные автомобили и мотоциклы, а кроме того – на различные модели и игрушки. Если переключатель SW1 в таком положении, как показано на схеме, при помощи вентилей IC1A и IC1B генерируется типичный звук полицейского или пожарного автомобиля. В противоположном положении переключателя SW1, при нажатии кнопки P1, задействуются вентили IC1C и IC1D которые воспроизводят звук старой сирены скорой помощи, сначала нарастающий по частоте, а затем медленно спадающий.
Управляемый транзистором Q1 динамик должен быть подходящих размеров, и установлен в хороший корпус, чтобы добиться наиболее реалистичного и громкого звучания. Частоту и период звуковых колебаний можно изменять, выбирая другие номиналы конденсаторов C1, C2, C5, C6 и связанных с ними резисторов. Выключатель питания не требуется. Оставляйте переключатель SW1 в нижнем положении (старая сирена), и ток, потребляемый схемой, будет очень маленьким.






