Поставки продукции Megawin по официальным каналам - микроконтроллеры, мосты USB-UART

Резистивный датчик температуры не требует прецизионного источника тока

Diodes DMMT3906W MMBT3904 MMBT3906

Можно добиться высокой точности измерений с помощью резистивного датчика температуры без использования прецизионного источника тока

Как правило, при использовании резистивных датчиков температуры (RTD) их сопротивление определяют путем измерения падения напряжения, создаваемого известным током прецизионного источника. Такой подход обычно требует источника тока, созданного с помощью точного опорного напряжения, и высококачественного аналого-цифрового преобразователя (АЦП) для измерения напряжения.

AC-DC источники питания Mean Well на DIN рейку

Этого нетрудно достичь при комнатной температуре, но если учесть, что температура измерительной системы может находиться в диапазоне от –40 °C до +55 °C, задача станет более сложной.

Решение проблемы «в лоб» состояло бы в использовании дорогого термостабильного источника опорного напряжения, АЦП и других компонентов в сочетании с программной калибровкой для компенсации температурного дрейфа параметров. Такой подход сложен и не позволяет достичь высокой точности, соответствующей точности датчика.

Был обнаружен лучший метод, основанный на использовании в качестве эталона для измерения сопротивлений RTD сверхстабильных резисторов 5 ppm/°C с точностью 0.1%. Для достижения высокой точности измерений сопротивления RTD при таком способе требуются два сверхстабильных калибровочных резистора (1 кОм и 2 кОм). Эти резисторы используются для калибровки результатов измерений RTD и компенсации ошибок температурного дрейфа.

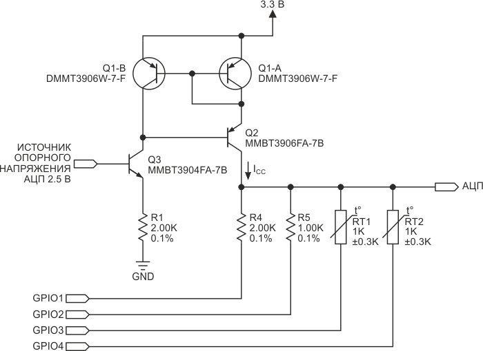
В предлагаемой конструкции транзисторы Q1-Q3 в сочетании с резистором R1 образуют источник постоянного тока, способный отдавать вытекающий ток порядка 1 мА при использовании опорного напряжения АЦП 2.5 В (см. Рисунок 1). Калибровочные резисторы R4 и R5 вместе с терморезисторными датчиками температуры RT1 и RT2 могут пропускать этот ток, когда на соответствующем выводе GPIO (входе/выходе общего назначения) установлен низкий уровень. Неиспользуемые выводы GPIO находятся в третьем состоянии. Напряжение измеряется на выходе «АЦП».

ранзисторы Q1-Q3 и резистор R1 образуют источник постоянного тока, способный отдавать вытекающий ток порядка 1 мА при использовании опорного напряжения АЦП 2.5 В.
Рисунок 1. Транзисторы Q1-Q3 и резистор R1 образуют источник постоянного тока, способный
отдавать вытекающий ток порядка 1 мА при использовании опорного напряжения АЦП 2.5 В.

Для калибровки нужно измерить напряжения на двух резисторах, а затем рассчитать значение проходящего через них тока ICC и суммарные ошибки, которые мы назовем VOFFSET. Скорректированные значения ICC и VOFFSET используются для преобразования сопротивления RTD в температуру.

Таблица 1. Результаты калибровки
Выборка VCAL1K VCAL2K RTD 1 RTD 2 Параметры калибровки
АЦП
[В]
АЦП
[В]
АЦП
[В]
R
[Ом]
Темп.
[°C]
АЦП
[В]
R
[Ом]
Темп.
[°C]
VOFFSET
[В]
ICC
[А]
1 1.208 2.353 1.350 1123.94 31.90 1.315 1092.96 23.90 0.06445 0.00114
2 1.208 2.353 1.347 1121.13 31.10 1.315 1092.96 23.90 0.06445 0.00114
3 1.196 2.349 1.331 1117.32 30.20 1.321 1108.94 28.00 0.04189 0.00115
4 1.196 2.349 1.350 1134.08 34.50 1.321 1108.94 28.00 0.04189 0.00115
5 1.196 2.349 1.334 1120.11 30.90 1.321 1108.94 28.00 0.04189 0.00115

Результаты калибровки (см. Таблицу 1) подставляются в следующую формулу:

  (1)

где

RRTD – измеренное сопротивление RTD,
VADC – напряжение, оцифровываемое АЦП,
ICC – ток опорного источника,
VOFFSET – напряжение смещения, обусловленное суммарными ошибками.

Обратите внимание, что VOFFSET представляет собой комбинацию напряжений нескольких источников ошибок. Следовательно, может быть полезно (хотя и не обязательно) для повышения точности разбить его на отдельные составляющие.

Чтобы вывести приведенные ниже формулы для расчета VOFFSET и ICC, необходимо принять несколько допущений:

  • Первое допущение: Калибровочные резисторы идеальны и имеют сопротивления 1000 Ом и 2000 Ом, соответственно.
  • Второе допущение: Источник тока ICC стабилен в течение времени измерений.
  • Третье допущение: Результаты преобразования АЦП идеальны.

При таких допущениях можно написать, что

  (2)

В уравнениях (2) VCAL1K и VCAL2K – это напряжения, падающие на калибровочных резисторах при прохождении через них тока ICC.

Решая эти уравнения относительно ICC и VOFFSET, получаем:

  (3)
  (4)

Измерения на экспериментальной установке

Экспериментальная установка содержала два калибровочных резистора и два RTD, установленных в разных местах. Мы использовали АЦП с 10-битным разрешением и RTD для поверхностного монтажа с сопротивлениями 1 кОм при комнатной температуре. Обратите внимание, как в Таблице 1 меняются калибровочные значения при изменении температуры платы между выборками 2 и 3.

Для сбора данных программа должна выполнить следующую последовательность действий:

  1. С помощью АЦП измерить напряжения на калибровочных резисторах и обоих RTD.
  2. Используя формулу (3), рассчитать VOFFSET.
  3. Используя формулу (4), рассчитать ICC.
  4. С помощью формулы (1) определить сопротивление RTD.
  5. С помощью таблицы соответствия и точной интерполяции преобразовать значения сопротивлений RTD в температуру.

Материалы по теме

  1. Datasheet Diodes DMMT3906W
  2. Datasheet Diodes MMBT3904
  3. Datasheet Diodes MMBT3906

Electronic Design

Перевод: AlexAAN по заказу РадиоЛоцман

На английском языке: Measure RTD Sensors without a Precision Current Source

46 предложений от 21 поставщиков
Массив биполярных транзисторов, двойной, PNP, -40 В, -200 мА, 200 мВт, 100 hFE, SOT-363
Эиком
Россия
DMMT3906W-7-F
Diodes
от 18 ₽
DMMT3906W-7-F
Diodes
по запросу
Hi-Tech Circuit Group
Весь мир
DMMT3906W-7-F
Diodes
по запросу
Контест
Россия
DMMT3906W-7
Diodes
по запросу
ТМ Электроникс. Электронные компоненты и приборы. Скидки, кэшбэк и бесплатная доставка
Для комментирования материалов с сайта и получения полного доступа к нашему форуму Вам необходимо зарегистрироваться.
Имя