Современные цифровые линии задержки могут обрабатывать импульсы не короче, чем их время задержки, что ограничивает сферу использования устройств приложениями, в которых коэффициент заполнения остается близким к 50%. Небольшой диапазон доступных задержек (от 2 до 100 нс на отвод) еще больше сужает область их применения. Более длительные задержки можно получить с помощью ждущих мультивибраторов, входящих в стандартные семейства цифровой логики, но в этих устройствах теряется информация о коэффициенте заполнения.
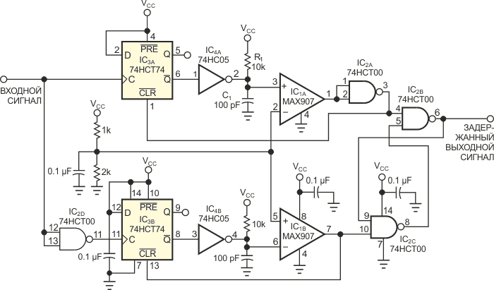
Схема ШИМ управления на Рисунке 1 может отрабатывать относительно большие задержки, сохраняя при этом информацию о коэффициенте заполнения входных импульсов. Верхняя половина этого сдвоенного прецизионного ждущего мультивибратора работает по нарастающему фронту входного сигнала. Передний фронт переключает D-триггер IC3A, устанавливая «лог. 0» на входе IC4A. Логический элемент IC4A имеет выход с открытым стоком, поэтому его выходное напряжение экспоненциально нарастает в соответствии с единственной постоянной времени R1C1. Компаратор IC1A сравнивает выходное напряжение с постоянным напряжением, равным 67% от VCC, создавая удобно масштабируемую задержку, равную R1C1.
|  | ||
| Рисунок 1. | Эта линия задержки, основанная на прецизионном сдвоенном компараторе, формирует импульсы точной длительности. | |
Выход компаратора IC1A управляет входом установки RS-триггера (IC2B и IC2C). Этот компаратор также подает сигнал обратно на входной триггер, сбрасывая его для ожидания следующего нарастающего фронта. Нижняя половина схемы на Рисунке 1 работает аналогичным образом, но срабатывает по заднему фронту входного импульса и управляет входом сброса RS-триггера. Проверить схему можно с помощью входного сигнала 100 кГц при номинальной задержке 1 мкс. При изменении коэффициенте заполнения входных импульсов от 10 до 90% (ограничения, налагаемые испытательным оборудованием) ошибка коэффициенте заполнения составляет менее 0.1%.
Для получения таких характеристик не требуется согласования номиналов компонентов. Схема формирует импульсы точной ширины для длительностей, начиная всего от 20 нс. Для обеспечения точности времязадающие конденсаторы должны быть типа NP0 с допусками 5%, а резисторы должны иметь допуски 1%. Выпускаемый Maxim компаратор MAX907 имеет требуемые для схемы большое входное сопротивление, высокую точность и низкую задержку распространения. Быстродействия логики 74HC/HCT для большинства приложений достаточно, чтобы ошибки, вносимые задержками распространения, были минимальными. Обратите внимание на включенный инвертором логический элемент «И-НЕ» (IC2A), повышающий точность за счет выравнивания задержек распространения в каждом канале.



 Купить SN74HC05 на РадиоЛоцман.Цены
Купить SN74HC05 на РадиоЛоцман.Цены


