AC-DC и DC-DC преобразователи напряжения Top Power на складе ЭЛТЕХ

Регистратор телефонных разговоров

Это устройство предназначено для организации автоматической записи аудиосигнала с телефонной линии и конвертации его в формат mp3 для возможности затем прослушать его. Запись и кодирование в mp3 формат осуществляется компьютером с установленным программным обеспечением.

АЦП азиатских производителей. Часть 3. Многоканальные АЦП с синхронной выборкой

Аппаратная часть, реализованная на микроконтроллере PIC16F84 фирмы Microchip, осуществляет мониторинг статуса телефонной линии, выделение аудиосигнала, подачу управляющего сигнала (статуса телефонной линии) компьютеру используя USB порт (RS232-USB).

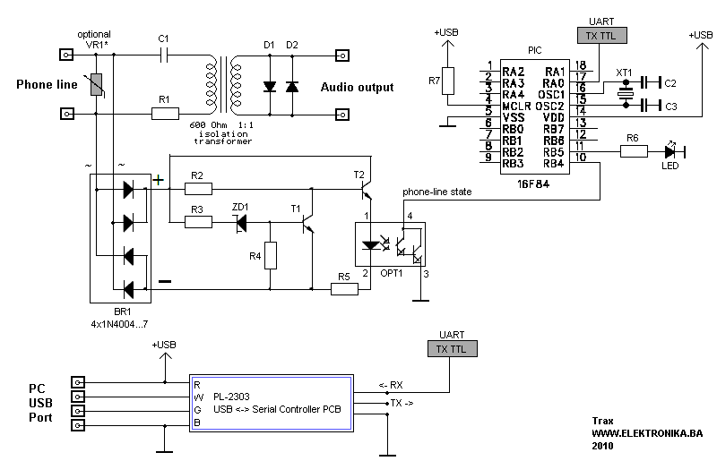
Схема устройства показана на рисунке.

регистратор телефонных разговоров
Кликните для увеличения

Программное обеспечение установленное на компьютере получает статус телефонной линии, управляет процессом записи аналогового сигнала (конвертация в WAV формат) и после окончания записи перекодирует данные в mp3 формат (для кодирования mp3 используется библиотека Lame). Программа ведет учет о дате и времени начала и окончания записи, что также отражается в именах созданных файлов.


Окно приложения для записи телефонных разговоров

Схема отслеживания состояния телефонной линии проводит измерение напряжения на телефонной линии, значение которого, при не снятой трубке телефона, составляет более 15 В (приблизительно 50 В). Когда пользователь снимает трубку телефонного аппарата, напряжение падает ниже 15 В. Этот момент и используется для обнаружения использования телефонной линии.

Для выделения аудиосигнала используется развязывающий трансформатор от старого модема. А также два диода 1N4148 для ограничения выходного напряжения трансформатора до уровня 0.6 В, конденсатор и резистор.

Микроконтроллер проверяет статус телефонной линии каждые 0.2 с при помощи вышеописанного узла мониторинга линии. Если оптопара «закрыта» более 0.15 с это означает что линия используется и микроконтроллер подает команду «R» (Rec – Запись) запущенному приложению на компьютере. В другом случае – посылается команда «S» (Stop – Стоп). Соответственно командам действует приложение на ПК. Микроконтроллер использует последовательный протокол для передачи команд, модуль на микросхеме PL-2303 осуществляет преобразование последовательного протокола в USB. Конечно, можно было использовать библиотеку V-USB, задача бы решилась несколько проще и можно было бы использовать лишь один контроллер AVR, вместо используемых нами PIC16F84 и PL-2303.

Список использованных компонентов

Обозначение
в схеме

Значение

VR1

Варистор (опционально)

С1

0.1 – 2 мкФ, 400 В

С2

22 пФ

С3

22 пФ

BR1

Выпрямительный мост на напряжение
более 200 В, либо 4 диода 1N4004…7

D1

1N4148

D2

1N4148

ZD

1N4744 (или любой стабилитрон на напряжение 15-27 В)

R1

680 Ом

R2

4.7 МОм

R3

10 МОм

R4

10 МОм

R5

10 кОм – 100 кОм (подбирается экспериментально
для различных оптопар)

R6

220 Ом

R7

10 кОм

T1

BC546 / BC547

T2

BC546 / BC547

OPT1

Оптопара NEC2502 (или аналогичная, подбор R5)

PIC

PIC16F84(A)

LED

Светодиод красного свечения

XT1

Кварцевый резонатор 4 МГц

PL-2303

Преобразователь интерфейса USB-RS232
(или аналогичный)

Внешний вид устройства


Файлы для загрузки:

Схема устройства, печатная плата, исходный код и hex-файл для прошивки микроконтроллера, программа для компьютера

Перевод: Vadim по заказу РадиоЛоцман

На английском языке: Phone recorder

ТМ Электроникс. Электронные компоненты и приборы. Скидки, кэшбэк и бесплатная доставка
Для комментирования материалов с сайта и получения полного доступа к нашему форуму Вам необходимо зарегистрироваться.
Имя
Фрагменты обсуждения:Полный вариант обсуждения »
  • Проще установить прогр. AudioSpy или SpyRecord и с помощью ДВУХ конденсаторов, ДВУХ резисторов и ДВУХ стабилитронов подключиться к аудио входу компьютера.
  • согласен [B]llllll[/B] а еще проще,у меня была программа ,это все делал с помощью модема ,и зачем подключить PIC к компу ,если в компе все есть ?
  • Защите подобных устройств надо уделять внимание, однако автор варистор указал только как опцию. llllll, у Вас два стабилитрона для защиты? Но полной гальваноравязки нет? sirak, Ваш вариант заинтересовал, можно подробней? Спрашиваю у всех с практической целью, ранее почему то равнодушен был к этому вопросу, интерес проявился только сейчас. Погуглил, но толком ничего не нашел по теме.
  • Телефонная линия включена через разделительные конденсаторы (по одному на каждый провод. Далее делитель напряжения и два встречно включенных стабилитрона (защита). Можно полностью изолирова линию включив разделительный трансформатор ( последовательно с первичной обмоткой конденсатор 1-5 мкф неполярный.)
  • llllll , схемку с номиналами разместите пож-та, так то понятно, как сделать. Только вариант с трансом, без полной гальваноразвязки не пройдет, комп ремонтировать после гроз ну никакого желания. И после попаданий "левой" напруги на тлф линию.
  • это была программа без каких либо электронных устройств,с помощью модема подключенного к тел линии и записываться разговоры,я поищу эту программу и выложу здесь ,я помню что прогу скачал с сайта [url]http://www.softnavigator.ru/[/url]
  • вот и программа [B]Modem Spy v3.6.1[/B] Программа для записи телефонных разговоров. Может автоматически записывать все входящие телефонные звонки - дату, время, сам разговор, а также определять и фиксировать номер звонящего (правда, поддерживается только западный стандарт определения номера CID). Возможна запись и в ручном режиме, причем не только телефонных разговоров, но и тех, что ведутся в помещении (с микрофона, подключенного к звуковой карте). Запись может производиться в WAV, MP3 и др. аудио форматы, получившиеся записи можно прослушивать как через звуковую карту, так и через телефон. Кроме того, допускается запись исходящих звонков, а также отправка сделанных записей разговоров по e-mail. Еще одна любопытная деталь - допустимо делать пометки по поводу той или иной записи. Уникальные возможности * Автоматическая запись всех телефонных разговоров * Запись с микрофона в режиме диктофона * Проигрывание записанных сообщений в телефонную линию или через звуковую карту * Встроенная автоматическая регулировка усиления (АРУ) * Отправка записей по электронной почте с помощью одного щелчка мыши. * Определение номера вызывающего абонента (для некоторых модемов) и ведение журнала звонков * Дружественный интерфейс программы позволяет делать быстрые заметки о звонке. * Необязательное оповещение собеседника о записи разговора. Это требуется в некоторых странах. * Имеется также режим Super Spy для невидимой записи звонков. * Вы можете также сконвертировать ваши записи в любой голосовой фоормат - MP3, WAV, и т.п. * Размер программы всего 300 кб. [url]http://depositfiles.com/ru/files/1718134[/url]
Полный вариант обсуждения »