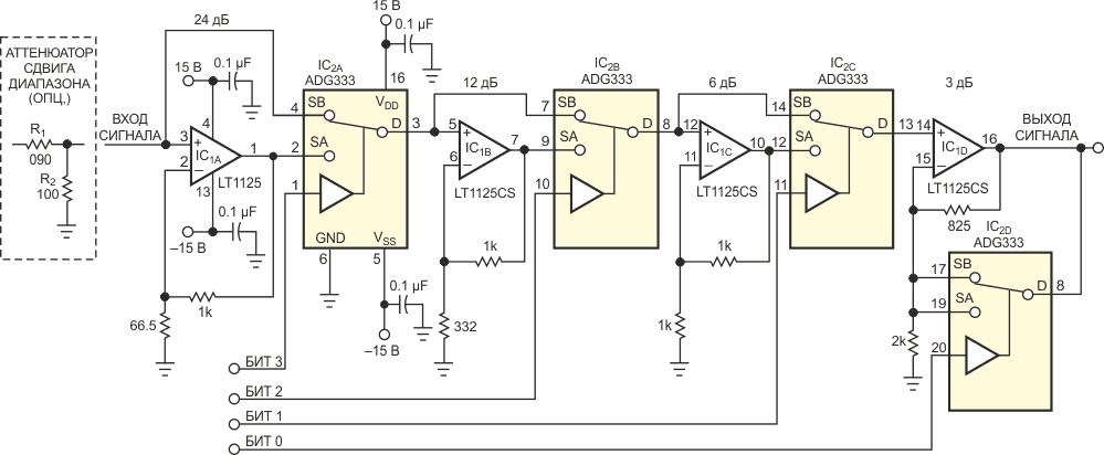
Сегодня предлагается достаточно много однокристальных усилителей с регулируемым коэффициентом усиления (variable-gain amplifier, VGA). К сожалению, все они имеют недостатки, такие как высокий уровень шума, ограниченный диапазон рабочих напряжений, низкий входной импеданс или нелинейные амплитудно-частотные характеристики. На Рисунке 1 показана схема сверхмалошумящего VGA с 16 ступенями усиления, решающая многие из этих проблем. Микросхема IC1 – это счетверенный малошумящий операционный усилитель, а IC2 – счетверенный однополюсный КМОП переключатель на два направления. Соединенные последовательно каскады усиления включаются в соответствии с сигналами управляющего двоичного кода, имеющими уровни ТТЛ. При использовании компонентов с номиналами, показанными на схеме, усиление регулируется в диапазоне от 0 дБ до 45 дБ с шагом 3 дБ. Для достижения наилучших шумовых характеристик каскадам с меньшим усилением предшествуют каскады с бóльшим усилением. Практически для всех устанавливаемых коэффициентов усиления приведенное ко входу напряжение шумов схемы составляет примерно 3 нВ/√Гц. Наибольшее значение 4.5 нВ/√Гц соответствует усилению 9 дБ. Распределение суммарного усиления между несколькими каскадами расширяет общую полосу пропускания. Выходной каскад имеет другую конфигурацию, обеспечивающую низкий выходной импеданс для любых установленных коэффициентов усиления.
![]() |
|
| Рисунок 1. | Этот усилитель с регулируемым коэффициентом усиления отличается сверхнизким шумом, большим динамическим диапазоном и широкой полосой пропускания. |
Если управлять усилением нужно дистанционно, следует обратить внимание на контуры заземления, которые могут испортить хорошие шумовые характеристики схемы. Одним из решений может быть использование оптоизоляторов в четырех линиях цифрового управления, чтобы между двумя концами кабеля не было соединений с землей, кроме как через источник питания. При этом 4-разрядный код формируется из дифференциального аналогового управляющего напряжения с помощью АЦП. На Рисунке 2 показана схема, которая хорошо выполняет эту функцию. Микросхема IC1 используется как дифференциальный приемник, а IC2 – это 8-разрядный АЦП. В некоторых приложениях можно обойтись одним только АЦП, поскольку он уже имеет дифференциальный вход. Однако тогда необходимо позаботиться о том, чтобы не выйти за пределы узкого диапазона входных синфазных сигналов АЦП. Более надежным решением является включение дифференциального приемника перед АЦП, как показано на рисунке. Элементы R1 и C1 образуют фильтр нижних частот для входного напряжения АЦП. Четыре старших бита выходного кода АЦП управляют КМОП переключателями. Как видно из схемы, АЦП работает в режиме автосинхронизации и не нуждается в других элементах управления.
![]() |
|
| Рисунок 2. | Коды, устанавливающие коэффициенты усиления схемы на Рисунке 1, формируются с помощью АЦП. |
R2 и C2 задают частоту дискретизации, которая при показанных номиналах компонентов равна примерно 640 кГц. D1, R3 и C3 обеспечивают инициализацию системы синхронизации АЦП при включении питания. Шаги управляющего напряжения разнесены на 310 мВ, что обеспечивает достаточную помехоустойчивость усилителя. В Таблице 1 представлены характеристики полной схемы с аналоговым управлением. Показанные на Рисунке 1 резисторы R1 и R2 можно использовать для того, чтобы, немного потеряв в шумовых характеристиках, уменьшить общий диапазон усиления. Очевидно, что, изменив отдельные усилительные каскады, можно получить другие диапазоны регулировки и размеры шагов, например, от 0 до 30 дБ с шагом 2 дБ. Пожертвовав простотой схемы, можно заменить счетверенный операционный усилитель четырьмя сверхмалошумящими операционными усилителями, такими как LT1128 или AD797. Такая замена снизит шум до уровня примерно 1.4 нВ/√Гц.
| Таблица 1. | Зависимость характеристик схемы от коэффициента усиления |
|||||||||||||||||||||||||||||||||||||||||||||||||||||||||||||||||||||||||||||||||||||||
|
||||||||||||||||||||||||||||||||||||||||||||||||||||||||||||||||||||||||||||||||||||||||
Можно также увеличить количество каскадов, чтобы расширить динамический диапазон, повысить точность шага усиления или обеспечить и то, и другое. Преимуществами этой схемы по сравнению с коммерчески доступными однокристальными VGA являются сверхнизкий уровень шума, широкая полоса пропускания, большой диапазон входных сигналов ±13 В, высокое входное сопротивление, защищенность от помех по земляной шине, а также определяемые пользователем пределы динамического диапазона и размер шага.





Купить AD620 на РадиоЛоцман.Цены


