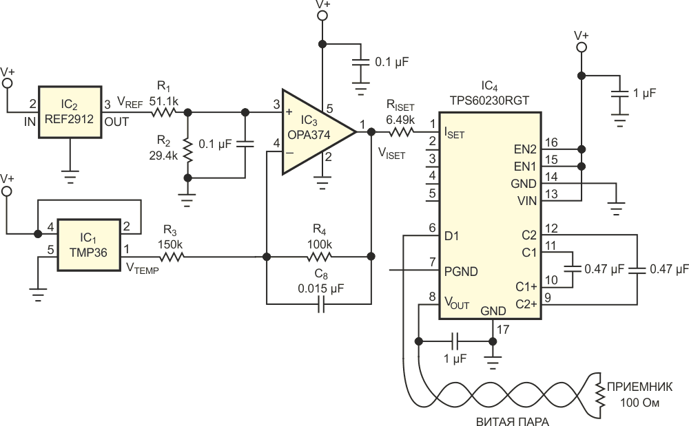
С помощью питающегося от батареи драйвера белых светодиодов можно дистанционно измерять температуру с использованием токовой петли 4-20 мА длиной до 4000 футов. Обычно это оборудование настраивается таким образом, чтобы питать светодиод программируемым постоянным током, получаемым от батареи. Микросхемы серии TPS62300, например, преобразуют напряжение батареи от 2.7 до 6.5 В в постоянный ток, величина которого программируется с помощью внешнего резистора и напряжения на выводе ISET. Ток, который обычно управляет светодиодом, вместо этого управляет токовой петлей (Рисунок 1).
![]() |
|
| Рисунок 1. | В этой схеме драйвер светодиодов управляет токовой петлей 4-20 мА пропорционально измеренной температуре: 4 мА соответствуют –10 °C и 20 мА соответствуют 50 °C. |
В простой схеме, занимающей площадь всего 50 мм2, драйвер светодиодов управляет токовой петлей 4-20 мА пропорционально измеренной температуре: 4 мА соответствуют –10 °C и 20 мА соответствуют 50 °C. Драйвер, на вывод ISET которого подается напряжение 0.6 В от внутреннего опорного источника, контролирует протекающий через вывод ток. Этот ток умножается на 260 и отражается на выходе драйвера светодиодов:

Поскольку сопротивление резистора RISET, подключенного к выводу ISET, в данном примере постоянно, выходной ток пропорционален выходному напряжению VISET операционного усилителя IC3. Использование резистора RISET сопротивлением 6.49 кОм означает, что напряжение VISET должно составлять 0.1 В, чтобы обеспечить ток петли 20 мА, и 0.5 В для тока 4 мА.
Выходное напряжение датчика температуры TMP36 (IC1), равное 750 мВ при 25 °C, изменяется на 10 мВ/°C. Выходное напряжение TMP36 составляет 0.4 В при –10 °C и 1 В при 50 °C. Поскольку эти напряжения не соответствуют непосредственно требуемому диапазону напряжений VISET, для масштабирования выходного напряжения TMP36 до значения, необходимого драйверу светодиодов IC4, в схеме используется источник опорного напряжения REF2912 (IC2) с операционным усилителем OPA374. В общем виде, ток петли этой схемы равен:

Подстановка номиналов компонентов, показанных на Рисунке 1, дает:

Выход драйвера светодиодов может управлять токовыми петлями сопротивлением до 180 Ом при напряжении батареи от 2.7 В. Таким образом, драйвер может работать более чем на 1500 футов витой пары с диаметром провода 0.5 мм или на 4000 футов пары, свитой из провода 0.8 мм, при 100-омной нагрузке на стороне приемника. При более высоком напряжении батареи эти расстояния можно существенно увеличить. Поскольку схема питает токовую петлю, срок службы батареи в таких схемах зависит от измеряемой температуры. Для показанной схемы измеренной температуре 25 °C соответствует ток петли 13.3 мА. Таким образом, использование двух включенных последовательно щелочных батарей типоразмера АА должно обеспечить более 120 часов дистанционного контроля при комнатной температуре. Точность схемы без какой-либо калибровки составляет около 2.5% от полной шкалы. Для большей точности можно уменьшить диапазон измеряемых температур или откалибровать выходное напряжение.




Купить OPA374 на РадиоЛоцман.Цены


