Механические кнопочные переключатели переменного действия (push-push switches, alternate-action switches) могут быть крупными и дорогими. В альтернативной электронной версии используется более дешевая нормально разомкнутая кнопка (Рисунок 1). Микросхема супервизора питания микропроцессора IC1 выполняет комбинированную функцию подавителя дребезга контактов кнопки и интеллектуального контроллера.
![]() |
|
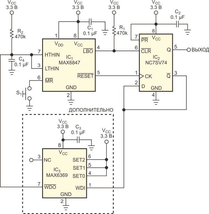
| Рисунок 1. | В этой простой электронной схеме, заменяющей более дорогой механический переключатель переменного действия, используется нормально разомкнутая кнопка S1. |
Подача питания удерживает низкий уровень на выходе /LBO микросхемы IC1 (вывод 4), что, в свою очередь, сбрасывает выход триггера IC2 в состояние «лог. 0» (ВЫКЛ) (Рисунок 2). При нажатии кнопки S1 на выходе /RESET (микросхема IC1, вывод 5) формируется импульс, фронт которого переключает выход микросхемы IC2 в состояние «лог. 1» (ВКЛ) по входу CK (вывод 1). Повторное нажатие кнопки формирует еще один импульс /RESET, переключающий выход триггера IC2 в состояние «лог. 0» (ВЫКЛ).
![]() |
|
| Рисунок 2. | Многократное нажатие кнопки включает и выключает выход схемы. По истечении выбранного интервала времени дополнительный сторожевой таймер сбрасывает выход в состояние «лог. 0». |
Для сброса выхода микросхемы IC2 в состояние «лог. 0» по истечении выбираемого пользователем интервала времени до 60 секунд можно добавить дополнительный сторожевой таймер IC3. Используя выводы программирования SET0, SET1 и SET2 микросхемы IC3, можно задать более короткие интервалы сброса. Вся схема стоит около $2 и занимает на печатной плате площадь не больше, чем ее механический аналог.





Купить MAX6369 на РадиоЛоцман.Цены


