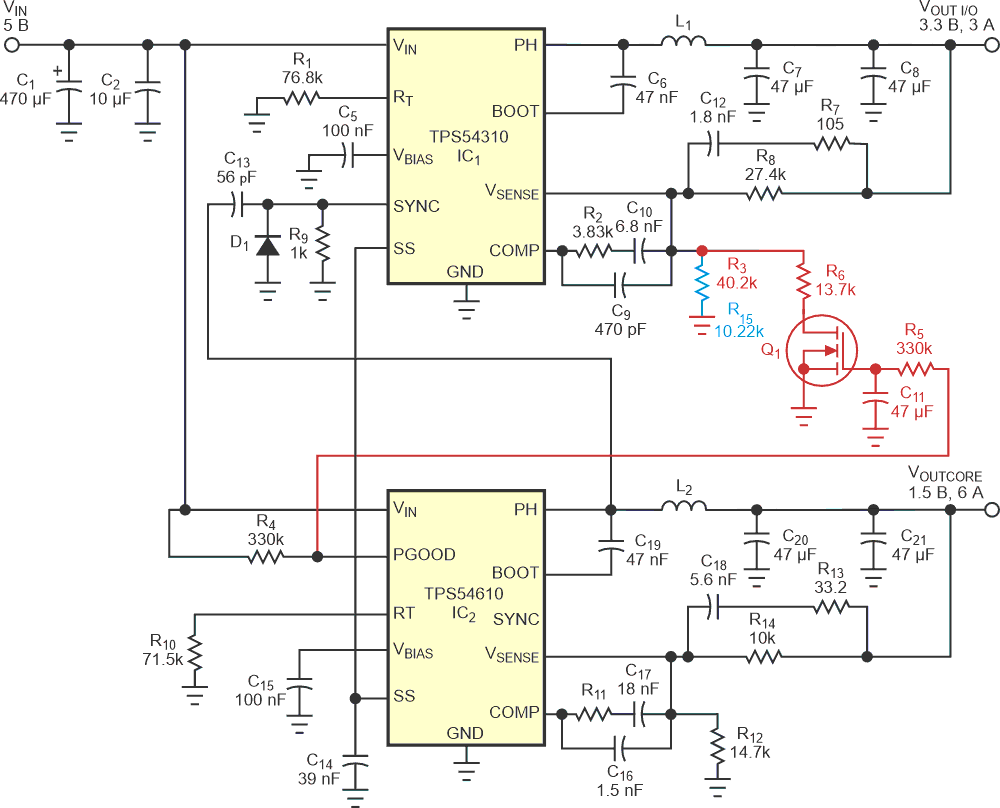
Во многих приложениях используются ПЛИС, специализированные микросхемы или цифровые сигнальные процессоры, которым обычно требуется несколько шин питания, как правило, две: напряжение питания ядра и напряжение питания периферийных цепей ввода/вывода. Напряжение питания ядра обычно ниже напряжения питания периферии. Рекомендации по определению способа подачи питания на две или более шины зависят от используемого компонента и производителя. В первом варианте на Рисунке 1 показано, как реализовать логометрическую последовательность включения, при которой обе выходные шины питания одновременно включаются, и их выходные напряжения одновременно достигают своего конечного стабилизированного значения. В этой реализации используется резистор R15, подключенный к земле; соединения и компоненты, выделенные красным, из схемы удалены. Логометрическую функцию можно получить, объединив несколько преобразователей, использующих один общий конденсатор плавного запуска. Такое подключение при включении питания обеспечивает одновременное увеличение выходных напряжений обоих контроллеров. Контроллеры IC1 и IC2 имеют общий конденсатор плавного запуска C14. В этом примере используются два понижающих преобразователя со встроенными полевыми транзисторами синхронного выпрямления. Микросхема IC1 преобразует входное напряжение 5 В в напряжение питания периферии 3.3 В. Понижающий преобразователь IC2 вырабатывает выходное напряжение 1.5 В.
![]() |
|
| Рисунок 1. | Эта схема обеспечивает логометрическую (удалите соединения и компоненты, выделенные красным) или одновременную последовательность включения питания. |
Вывод плавного запуска, имеющийся в обеих микросхемах контроллеров, служит для двух целей. При необходимости его можно использовать для включения схемы контроллера. Это можно сделать, подключив к выводу SS логический элемент с открытым коллектором или открытым стоком. Если биполярный или полевой транзистор активен, он соединяет вывод SS с землей, поддерживая оба контроллера в выключенном состоянии. После отпускания вывода SS обе микросхемы начинают заряжать конденсатор C14 от своих внутренних источников тока 5 мкА. Общей ток, текущий в конденсатор, C14 составляет 10 мкА. Как только напряжение на конденсаторе C14 достигает порогового значения 1.2 В, начинают работать оба контроллера. Можно легко рассчитать задержку в зависимости от значения емкости конденсатора. Она равна

При активации выхода, прежде чем контроль перейдет к внешний схеме плавного запуска, может произойти кратковременное нарастание выходного напряжения, обусловленное действием внутренней цепи плавного запуска. Затем выходное напряжение нарастает со скоростью, пропорциональной емкости конденсатора плавного запуска. Время плавного запуска можно запрограммировать с помощью конденсатора C14. Следующая формула представляет расчетное время плавного запуска. Фактическое время плавного запуска, вероятно, будет меньше расчетной оценки из-за кратковременного нарастания тока, связанного с влиянием внутренней цепи плавного запуска. Время плавного запуска равно

Если установить выходное напряжение IC1 равным 3.3 В, а напряжение IC2 – 1.5 В, оба достигнут своего конечного уровня одновременно. На Рисунке 2 показаны осциллограммы напряжений при логометрическом управлении последовательностью включения.
![]() |
|
| Рисунок 2. | На этих осциллограммах показаны результаты измерений для логометрической реализации. |
В сценарии одновременного включения напряжений IC2 выступает в роли ведущего контроллера. Его выходное напряжение с помощью резисторов R14 и R12 программируется равным 1.5 В. Резисторы R8 и R3 устанавливают выходное напряжение ведомого контроллера IC1 также равным 1.5 В. Согласно логометрическому сценарию, оба напряжения появляются одновременно и имеют одинаковую форму, достигая своего конечного значения в одно и то же время. Как только напряжение на обеих шинах достигнет 1.5 В, выходное напряжение IC1 необходимо увеличить до его конечного значения 3.3 В. Чтобы это увеличение произошло, транзистор Q1 параллельно R3 подключает резистор R6. Величину сопротивления R6 можно рассчитать, используя следующие формулы. Заданными параметрами в них являются:
напряжение питания ядра VOUTCORE = 1.5 В;
R8 = 27.4 кОм;
VREF = 0.891 В, опорное напряжение микросхемы IC1, определяемое шириной запрещенной зоны;
R3 = 40.2 кОм.
Напряжение питания периферии VOUTI/O можно запрограммировать выбором значений сопротивлений R8 и RX, где RX – сопротивление параллельно соединенных резисторов R3 и R6.


Чтобы получить напряжение VOUTI/O = 3.3 В, сопротивление резистора RX должно составлять 10.22 кОм.

В этом примере сопротивление резистора R6 должно быть равно 13.7 кОм. Подача напряжения 5 В на входную шину активирует оба контроллера одновременно, позволяя им запуститься одновременно. Как только выходное напряжение ведущего контроллера IC2 достигает уровня, равного или превышающего 90% от начального значения, микросхема отключает выход с открытым стоком компаратора «питание в норме». В результате благодаря подтягивающему резистору R4 напряжение на выводе немедленно поднимается до уровня выходного напряжения. Фильтр нижних частот, состоящий из элементов R5 и C11, образует схему задержки, управляющую затвором MOSFET Q1. Эта схема задержки определяет момент включения транзистора Q1. Пороговое напряжение VGSTH транзистора Q1 составляет 1.6 В. Как только напряжение на затворе достигает порогового значения VGSTH или превышает его, транзистор Q1 начинает проводить ток, подключая резистор R6 параллельно R3. Из-за изменения соотношения сопротивлений резисторов выходное напряжение IC1 увеличивается до своего конечного значения – напряжения питания входов/выходов 3.3 В. Используемый в этой схеме MOSFET имеет сопротивление открытого канала порядка 10 Ом. Это значение может показаться чрезмерно большим, но благодаря высокоомному делителю на характеристики схемы оно не влияет. На Рисунке 3 показаны осциллограммы напряжений для описанной реализации при включении питания.
![]() |
|
| Рисунок 3. | Эти осциллограммы, заметно отличающиеся от осциллограмм на Рисунке 2, демонстрируют результаты одновременного включения. |
Важно отметить, что в данной реализации оба преобразователя работают с одинаковой частотой переключения. IC2 – это ведущий контроллер, запрограммированный на частоту переключения 700 кГц. Контроллер IC1 начинает работу с более низкой начальной частотой – примерно 630 кГц, – что на 10% ниже частоты переключения микросхемы IC2. Как только IC2 начинает работать, он синхронизирует IC1 через вывод SYNC. Диод D1 ограничивает отрицательные выбросы напряжения на входе SYNC. Включение правильно подобранного диода Шоттки между обеими шинами выходного напряжения может гарантировать, что даже во время выключения питания разность напряжений на обеих шинах будет составлять от 400 до 600 мВ, что обеспечит безопасность подключенных схем. Катод подключается к шине питания цепей ввода/вывода, а анод – к шине питания ядра.









